登录
注册
回到首页
AI
搜索
发现报告
发现数据
发现专题
研选报告
定制报告
VIP
权益
发现大使
发现一下
行业研究
公司研究
宏观策略
财报
招股书
会议纪要
海南封关
低空经济
DeepSeek
AIGC
大模型
当前位置:首页
/
其他报告
/
报告详情
LLDPE早报:关注10800附近表现
2013-01-21
马惠新
浙商期货
为***
你可能感兴趣
LLDPE早报:震荡区间上沿,关注10800附近表现
浙商期货
2013-01-23
LLDPE早报:震荡区间上沿,关注10800附近表现
浙商期货
2013-01-24
LLDPE日评:LLDPE关注10800一线支撑
宝城期货
2014-02-11
LLDPE早报:关注前高附近走势
浙商期货
2013-02-04
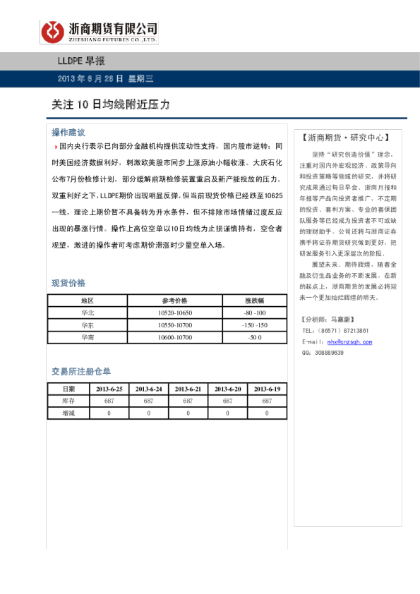
LLDPE早报:关注10日均线附近压力
浙商期货
2013-06-26