登录
注册
回到首页
AI
搜索
发现报告
发现数据
发现专题
研选报告
定制报告
VIP
权益
发现大使
发现一下
行业研究
公司研究
宏观策略
财报
招股书
会议纪要
中央经济工作会议
低空经济
DeepSeek
AIGC
大模型
当前位置:首页
/
其他报告
/
报告详情
螺纹钢期货日报:多空博弈,延续震荡
2013-01-11
陈阁
方正期货
改***
你可能感兴趣
螺纹钢期货日报:多空博弈,短期宽幅震荡
方正期货
2013-01-10
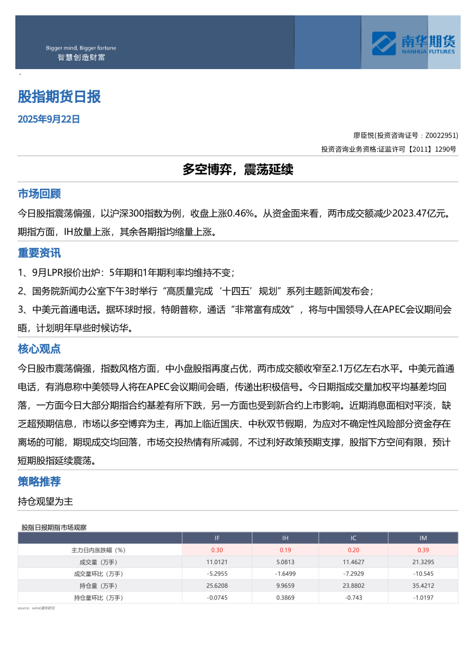
股指期货日报:多空博弈,震荡延续
南华期货
2025-09-22
股指期货周评:多空博弈三千关口,震荡仍将延续
五矿期货
2011-03-14
国债期货7月月度投资策略:多空博弈有所加剧,震荡行情或将延续
东海期货
2020-06-30
国信期货PTA周报:多空博弈,PTA延续低位震荡
国信期货
2020-07-05