登录
注册
回到首页
AI
搜索
发现报告
发现数据
发现专题
研选报告
定制报告
VIP
权益
发现大使
发现一下
行业研究
公司研究
宏观策略
财报
招股书
会议纪要
中央经济工作会议
低空经济
DeepSeek
AIGC
智能驾驶
大模型
当前位置:首页
/
公司研究
/
报告详情
新签大单,调高目标价位至64。2元
2013-01-11
张仲杰
安信证券
看***
你可能感兴趣
7月销售同比增长64%,公司将全年销售目标提高10%至66万辆
瑞信银行
2016-08-04
电解液跟踪头部新接大单看好6F格局出清天赐新签大单行业需
未知机构
2024-06-19
新签订单事件点评:获磁材首笔大单,创新业务取得新突破
国泰君安证券
2023-03-13
中标15.65亿广东江门新会区环卫一体化大单,20年新签环卫订单总额近百亿
东吴证券
2020-09-09
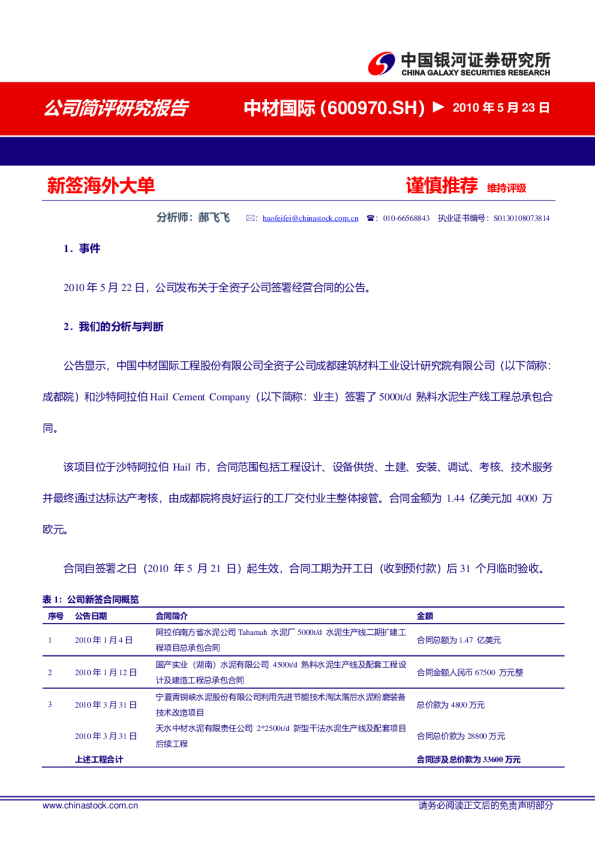
中材国际:新签海外大单
建筑建材
中国银河证券
2010-05-24