登录
注册
回到首页
AI
搜索
发现报告
发现数据
发现专题
研选报告
定制报告
VIP
权益
发现大使
发现一下
行业研究
公司研究
宏观策略
财报
招股书
会议纪要
中央经济工作会议
低空经济
DeepSeek
AIGC
智能驾驶
大模型
当前位置:首页
/
其他报告
/
报告详情
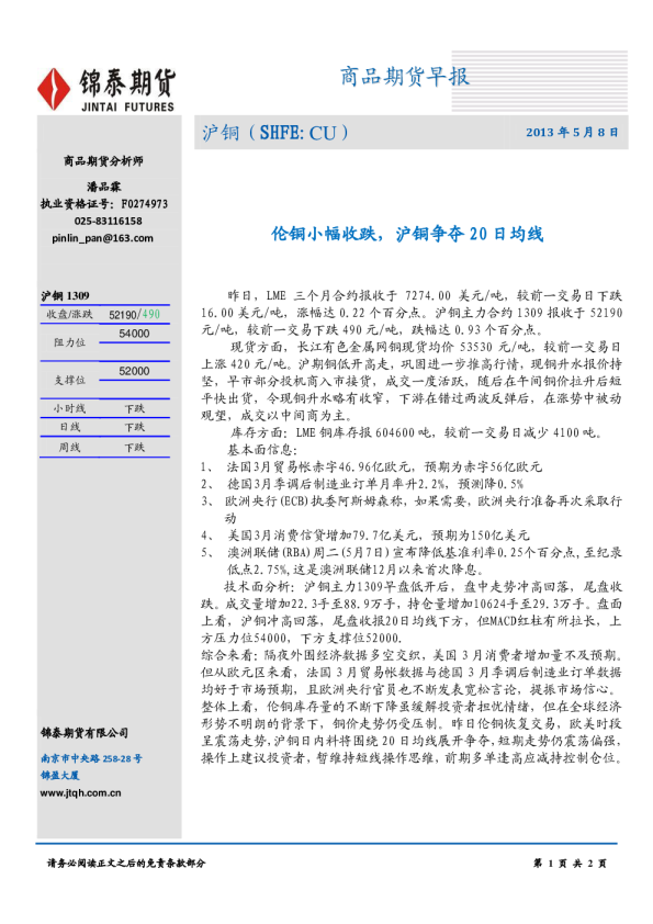
沪铜早报:伦铜小幅收跌,沪铜下方迎来支撑
2013-01-08
潘品霖
锦泰期货
我***
你可能感兴趣
沪铜早报:伦铜小幅收跌,沪铜关注下方支撑
锦泰期货
2013-01-07
沪铜早报:伦铜收跌,沪铜关注下方支撑
锦泰期货
2013-01-15
商品期货早报:伦铜小幅收跌,沪铜关注58000支撑
锦泰期货
2013-01-22
沪铜早报:伦铜小幅收跌,投资者空单轻仓持有
锦泰期货
2013-08-29
沪铜早报:伦铜大幅收跌,沪铜向下寻求支撑
锦泰期货
2013-03-29