登录
注册
回到首页
AI
搜索
发现报告
发现数据
发现专题
研选报告
定制报告
VIP
权益
发现大使
发现一下
行业研究
公司研究
宏观策略
财报
招股书
会议纪要
稀土
低空经济
DeepSeek
AIGC
智能驾驶
大模型
当前位置:首页
/
宏观策略
/
报告详情
美欧政策观察:财政悬崖谈判点评:下一风险点在债务上限
2013-01-04
施琪、托马斯·加拉格尔
莫尼塔
九***
你可能感兴趣
美欧政策观察:欧洲货币政策和美国债务谈判的思考
莫尼塔
2013-01-09
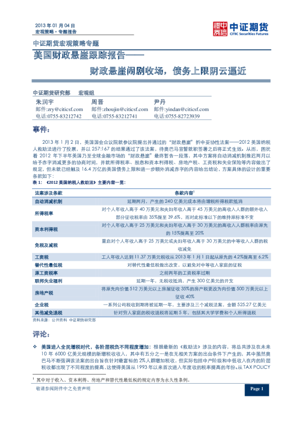
美国财政悬崖跟踪报告:财政悬崖闹剧收场,债务上限阴云逼近
中证期货
2013-01-04
焦点略显分散:欧英议息、美债务上限及政策走向、中12月数据
浙商期货
2013-01-08
有色金属行业:悬崖谈判获突破工业金属放异彩,财政悬崖谈判结果点评
有色金属
信达证券
2013-01-05
宏观金融日报:A股缩量下挫,美债务上限谈判僵局持续
东海期货
2023-05-24