登录
注册
回到首页
AI
搜索
发现报告
发现数据
发现专题
研选报告
定制报告
VIP
权益
发现大使
发现一下
行业研究
公司研究
宏观策略
财报
招股书
会议纪要
稀土
低空经济
DeepSeek
AIGC
智能驾驶
大模型
当前位置:首页
/
其他报告
/
报告详情
股指期货套利周报:价差持续收敛,关注跨期套利
2011-03-07
黄邵隆
广发期货
小***
你可能感兴趣
股指期货套利日跟踪报告:基差收敛,跨期套利价差回归
格林大华期货
2011-01-21
股指期货套利日跟踪报告:基差提前收敛,跨期套利机会持续
格林大华期货
2011-02-16
股指期货套利日跟踪报告:基差提前收敛,跨期套利机会持续
格林大华期货
2011-02-14
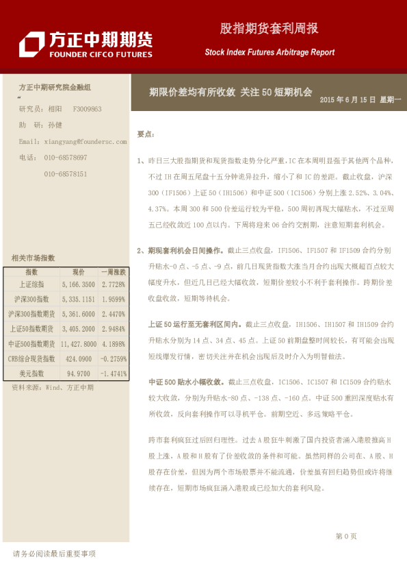
股指期货套利周报:期限价差均有所收敛 关注50短期机会
方中中期期货
2015-06-15
沪深300股指期货套利日报:股指持续下挫,跨期套利价差如期缩小
方中中期期货
2015-01-29