登录
注册
回到首页
AI
搜索
发现报告
发现数据
发现专题
研选报告
定制报告
VIP
权益
发现大使
发现一下
行业研究
公司研究
宏观策略
财报
招股书
会议纪要
稀土
低空经济
DeepSeek
AIGC
智能驾驶
大模型
当前位置:首页
/
其他报告
/
报告详情
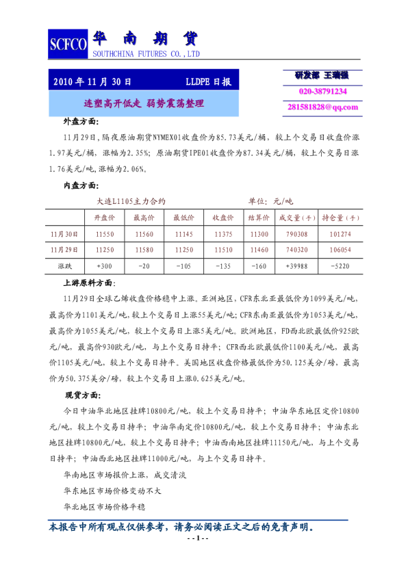
LLDPE日报:美原油高位震荡,连塑弱势整理
2011-03-03
王瑞强
华南期货
.***
你可能感兴趣
LLDPE日报:美原油高位整理,连塑冲高回落
华南期货
2010-12-17
LLDPE日报:连塑高开低走,弱势震荡整理
华南期货
2010-12-01
LLDPE早报:受地缘政治危机影响美原油暴涨,连塑今将大幅高开后高位盘整
浙商期货
2011-02-22
LLDPE 早报:美原油延续跌势,连塑今料继续震荡下行
浙商期货
2011-01-10
LLDPE早报:美原油连跌五天,连塑今将震荡
浙商期货
2011-02-10