您的浏览器禁用了JavaScript(一种计算机语言,用以实现您与网页的交互),请解除该禁用,或者联系我们。 [民生证券]:基金经理变更月报:基金经理变更频繁,“团队管理”渐被认可 - 发现报告

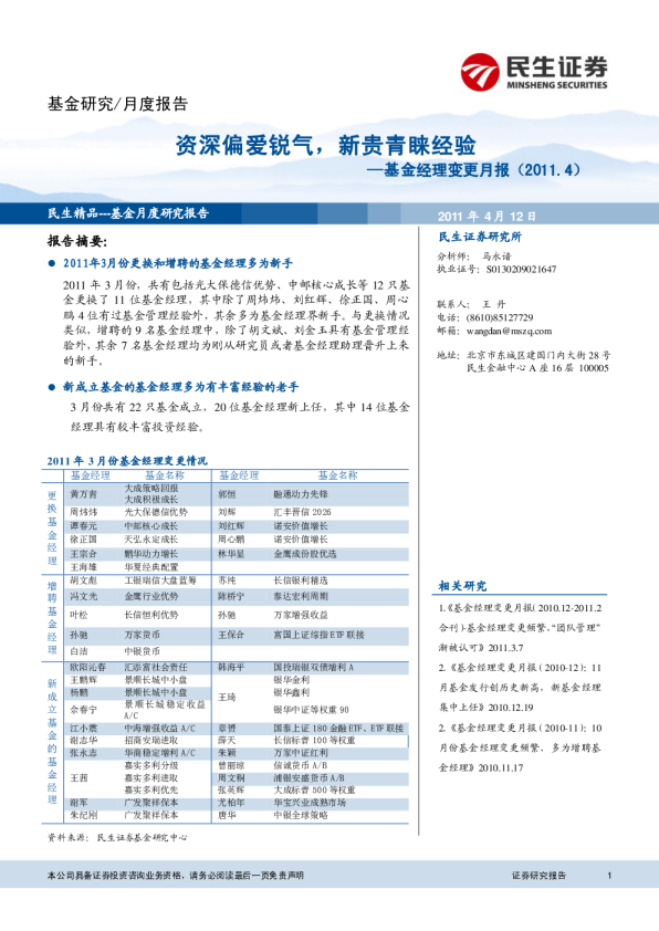
基金经理变更月报:基金经理变更频繁,“团队管理”渐被认可

2011-03-01 民生证券 天然呆໊
报告封面