登录
注册
回到首页
AI
搜索
发现报告
发现数据
发现专题
研选报告
定制报告
VIP
权益
发现大使
发现一下
行业研究
公司研究
宏观策略
财报
招股书
会议纪要
中央经济工作会议
低空经济
DeepSeek
AIGC
智能驾驶
大模型
当前位置:首页
/
其他报告
/
报告详情
股指期货套期保值理论及其实证分析
2011-02-23
金元证券
小***
你可能感兴趣
利用股指期货对投资组合进行套期保值的实证研究
宏源期货
2010-03-26
国债期货:国债期货动态套期保值和择时对冲的实证
东证期货
2017-08-13
疫情后期宏观分析及股指期货期权在机构套期保值业务中的应用
招商期货
2020-03-16
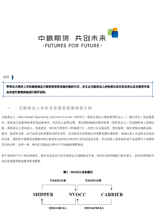
【中粮视点】航运:无船承运人业务及其套期保值业务介绍
中粮期货
2022-11-16
股指期货周度报告:市场在阶段性压力位附近受阻套期保值继续持仓
招商期货
2020-05-24