登录
注册
回到首页
AI
搜索
发现报告
发现数据
发现专题
研选报告
定制报告
VIP
权益
发现大使
发现一下
行业研究
公司研究
宏观策略
财报
招股书
会议纪要
稀土
低空经济
DeepSeek
AIGC
智能驾驶
大模型
当前位置:首页
/
其他报告
/
报告详情
螺纹、线材早报:沪钢在纠结中上涨
2011-01-14
夏才俊
广发期货
偏***
你可能感兴趣
螺纹、线材早报:沪钢在弱市中显强势
广发期货
2011-03-29
螺纹、线材早报:沪钢的中长线多单继续持有
广发期货
2011-04-08
螺纹、线材早报:看好沪钢中长线走势,多单可继续持有
广发期货
2011-03-18
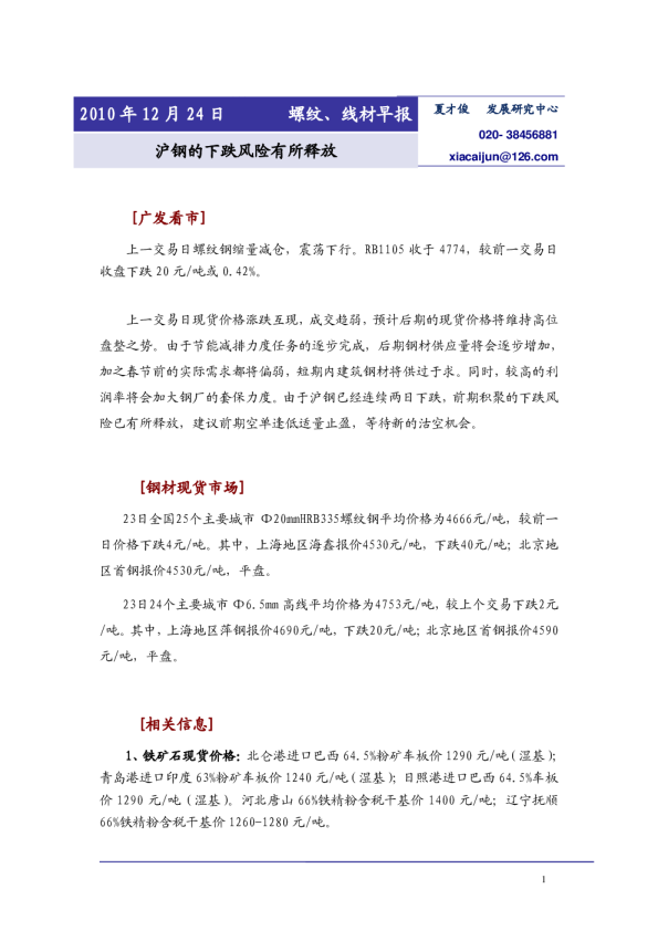
螺纹、线材早报:沪钢的下跌风险有所释放
广发期货
2010-12-24
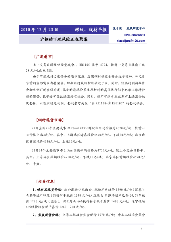
螺纹、线材早报:沪钢的下跌风险正在聚集
广发期货
2010-12-23