登录
注册
回到首页
AI
搜索
发现报告
发现数据
发现专题
研选报告
定制报告
VIP
权益
发现大使
发现一下
行业研究
公司研究
宏观策略
财报
招股书
会议纪要
seedance2.0
低空经济
DeepSeek
AIGC
大模型
当前位置:首页
/
公司研究
/
报告详情
新股分析报告
2011-01-04
邵明慧
中邮证券
张***
你可能感兴趣
新联电子新股估值分析报告
安信证券
2011-02-11
新股分析报告:国内领先的中高端电子安防产品供应商
电子设备
中邮证券
2010-12-24
新股分析报告:突破高端数控技术封锁的领先者
机械设备
中邮证券
2010-12-30
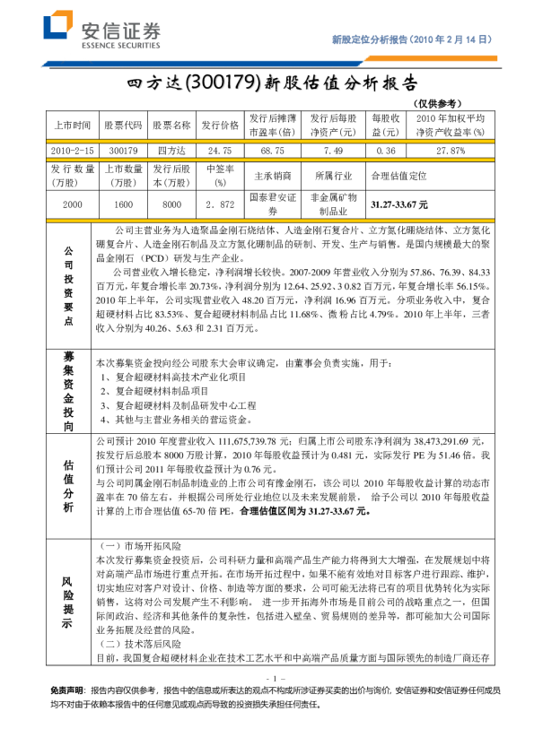
四方达:新股估值分析报告
建筑建材
安信证券
2011-02-15
新股分析报告:社区安防渐获重视,公司业务从产品向运营拓展
中邮证券
2010-12-30