登录
注册
回到首页
AI
搜索
发现报告
发现数据
发现专题
研选报告
定制报告
VIP
权益
发现大使
发现一下
行业研究
公司研究
宏观策略
财报
招股书
会议纪要
稀土
低空经济
DeepSeek
AIGC
智能驾驶
大模型
当前位置:首页
/
宏观策略
/
报告详情
宏观数据点评:央行年内再度加息0.25个百分点
2010-12-28
周欣瑜、周欣瑜
爱建证券
羡***
你可能感兴趣
宏观数据点评:央行意外加息0.25个百分点
爱建证券
2010-10-21
临时策略点评:央行宣布加息0.25个百分点
中原证券
2010-10-20
宏观报告:央行2011年首度加息0.25个百分点
爱建证券
2011-02-09
宏观经济政策点评:央行上调基准利率0.25个百分点,修正负利率局面
中邮证券
2010-10-21
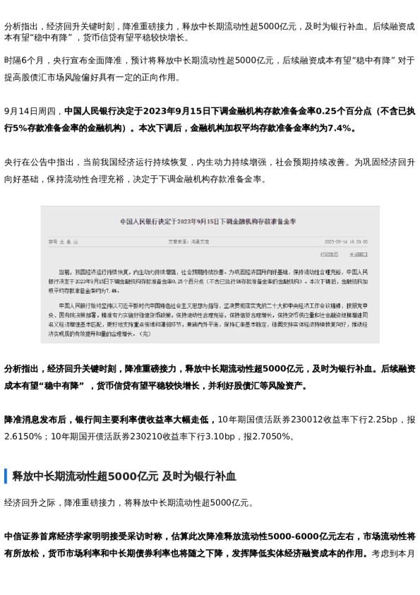
【新闻速递】年内第二次!央行全面降准0.25个百分点 释放资金约5000亿元
英大期货
2023-09-15