登录
注册
回到首页
AI
搜索
发现报告
发现数据
发现专题
研选报告
定制报告
VIP
权益
发现大使
发现一下
行业研究
公司研究
宏观策略
财报
招股书
会议纪要
海南封关
低空经济
DeepSeek
AIGC
大模型
当前位置:首页
/
其他报告
/
报告详情
四方股份、海南橡胶及5只创业板新股申购建议
2010-12-24
张翔
国都证券
枕***
你可能感兴趣
信邦制药、长青股份及5只创业板新股申购建议:首选创业板
国都证券
2010-04-06
安诺其等5只创业板新股申购建议
基础化工
国都证券
2010-04-08
天瑞仪器等5只创业板新股申购建议
国都证券
2011-01-14
四维图新等4只中小板与新大新材等5只创业板新股申购建议
信息技术
国都证券
2010-05-04
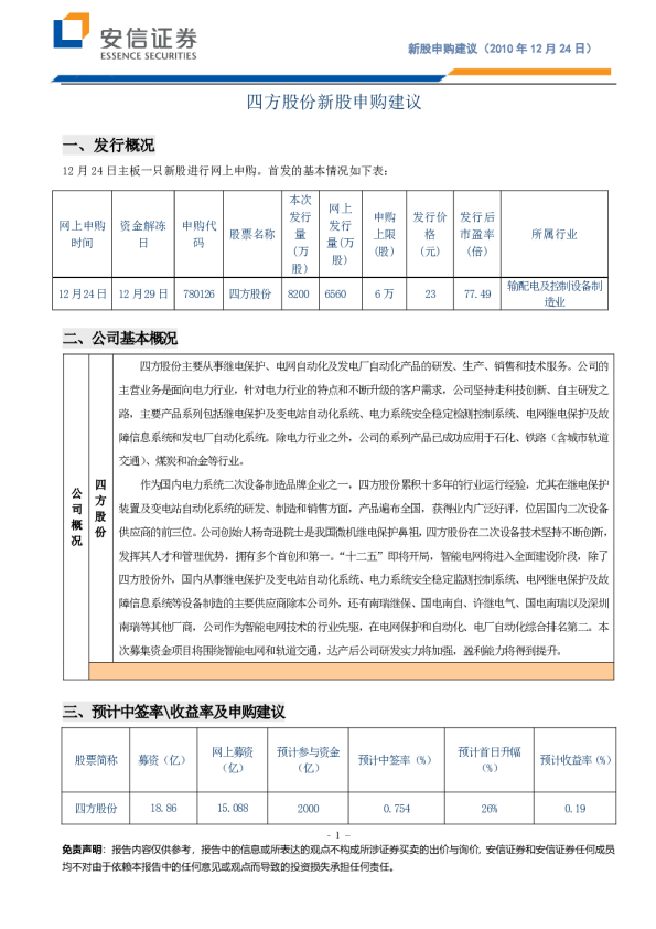
四方股份新股申购建议
电气设备
安信证券
2010-12-24