登录
注册
回到首页
AI
搜索
发现报告
发现数据
发现专题
研选报告
定制报告
VIP
权益
发现大使
发现一下
行业研究
公司研究
宏观策略
财报
招股书
会议纪要
海南封关
低空经济
DeepSeek
AIGC
大模型
当前位置:首页
/
行业研究
/
报告详情
纺织服装行业2011年投资策略:转型之惑
纺织服装
2010-12-23
程远
东兴证券
喵***
你可能感兴趣
纺织服装行业纺织服装转型新行业系列之小市值公司投资机会:百变霓裳,不是“皇帝的新装”(一)
纺织服装
国泰君安证券
2016-01-08
纺织服装行业2011年2月投资策略:估值压力依然存在
纺织服装
东兴证券
2011-02-09
纺织服装行业2011年投资策略:寻找棉价大幅波动下的抗风险品种
纺织服装
国都证券
2010-12-14
纺织服装行业2011年1月投资策略:估值压力将现
纺织服装
东兴证券
2010-12-28
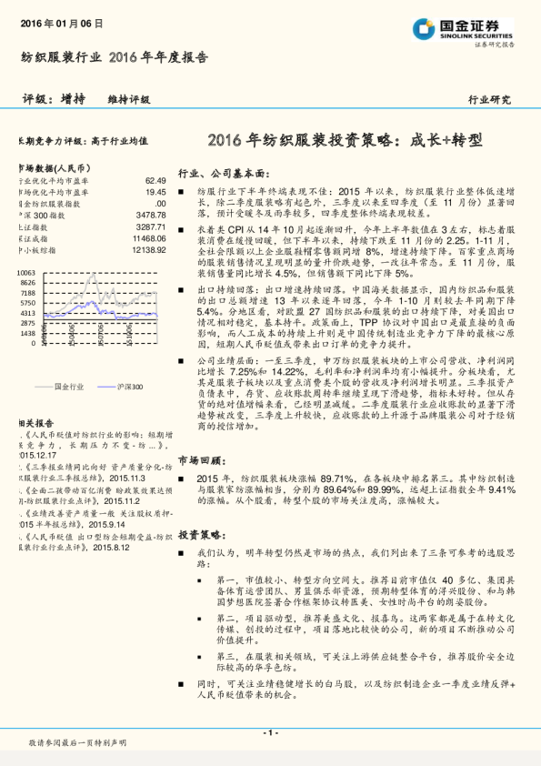
纺织服装行业2016年投资策略:成长+转型
纺织服装
国金证券
2016-01-06