登录
注册
回到首页
AI
搜索
发现报告
发现数据
发现专题
研选报告
定制报告
VIP
权益
发现大使
发现一下
行业研究
公司研究
宏观策略
财报
招股书
会议纪要
中央经济工作会议
低空经济
DeepSeek
AIGC
智能驾驶
大模型
当前位置:首页
/
宏观策略
/
报告详情
宏观简评证券研究报告:欧美领先指标预示经济前景稳定
2010-12-16
周世一
中国银河证券
娇***
你可能感兴趣
宏观简评证券研究报告:推动经济平稳增长稳定通货膨胀预期
中国银河证券
2010-12-13
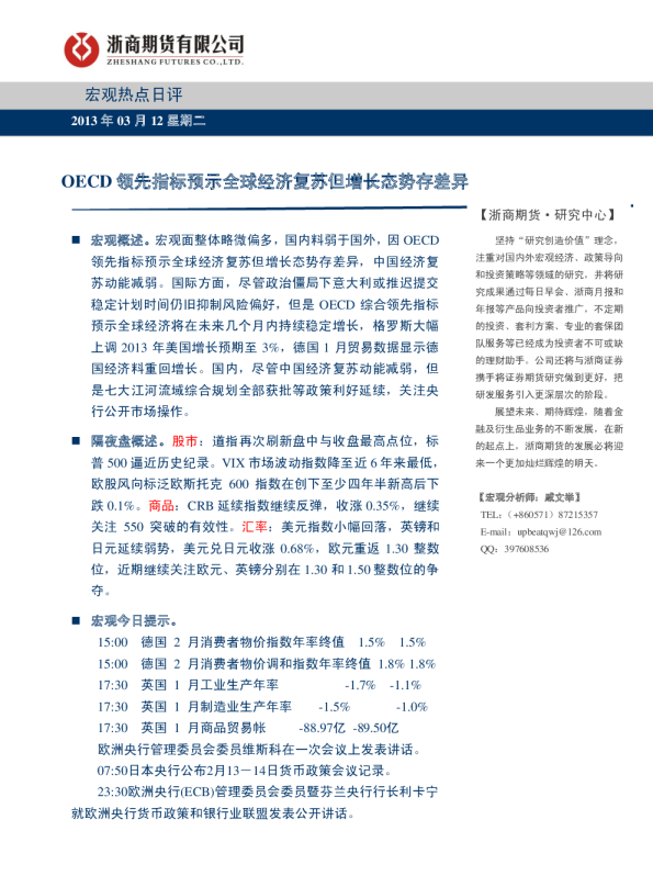
宏观热点日评:OECD领先指标预示全球经济复苏但增长态势存差异
浙商期货
2013-03-12
宏观经济行业研究报告:债务形势平稳,欧美经济逐步趋向于稳定
迈科期货
2013-06-04
宏观:欧美经济前景良好,希腊危机仍待破冰
瑞达期货
2015-05-04
宏观:欧美经济前景改善 希腊危机暂时化解
瑞达期货
2015-03-02