登录
注册
回到首页
AI
搜索
发现报告
发现数据
发现专题
研选报告
定制报告
VIP
权益
发现大使
发现一下
行业研究
公司研究
宏观策略
财报
招股书
会议纪要
海南封关
低空经济
DeepSeek
AIGC
大模型
当前位置:首页
/
公司研究
/
报告详情
乐视超清机引领网络视频走入新时代
2010-12-02
周涛
长城证券
自***
你可能感兴趣
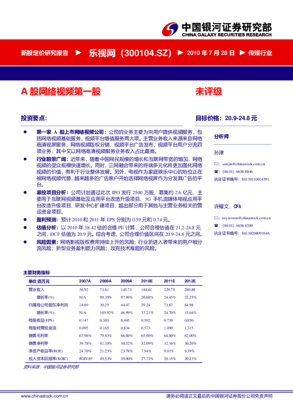
乐视网:A股网络视频第一股
文化传媒
中国银河证券
2010-07-29
联合调研简报:独乐乐不如众乐乐,超清机引领娱乐新风暴
文化传媒
国联证券
2010-12-03
乐视网:购买热播剧将进一步强化公司在视频内容领,域领先优势,对公司各项业务形成全方位推动
文化传媒
中国银河证券
2010-12-29
扫黄打非是广电系统的坚固红线,乐视模式有望在20年全球互联网视频盗版流弊中找到解决方案,三网融合有望真正破冰
文化传媒
民族证券
2014-07-18
乾照光电、达刚路机、乐视网三创业板新股申购
国信证券
2010-08-02