登录
注册
回到首页
AI
搜索
发现报告
发现数据
发现专题
研选报告
定制报告
VIP
权益
发现大使
发现一下
行业研究
公司研究
宏观策略
财报
招股书
会议纪要
稀土
低空经济
DeepSeek
AIGC
智能驾驶
大模型
当前位置:首页
/
宏观策略
/
报告详情
宏观股指日报:资金并未大举撤离,耐心观察股指企稳
2010-11-23
曹红丽
北京中期期货经纪有限公司
足***
你可能感兴趣
宏观股指日报:股指暂时企稳,后市需谨慎观察
北京中期期货经纪有限公司
2011-01-19
股指期货日报:耐心等待企稳!
南华期货
2018-10-19
股指期货日报:耐心等待企稳信号!
南华期货
2018-08-03
股指期货统计及策略日报:耐心等待企稳!
南华期货
2018-01-31
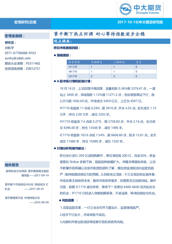
宏观研究|日报:紧平衡格局下热点回调,耐心等待指数逐步企稳
中大期货
2017-10-16