登录
注册
回到首页
AI
搜索
发现报告
发现数据
发现专题
研选报告
定制报告
VIP
权益
发现大使
发现一下
行业研究
公司研究
宏观策略
财报
招股书
会议纪要
中央经济工作会议
低空经济
DeepSeek
AIGC
智能驾驶
大模型
当前位置:首页
/
行业研究
/
报告详情
券商公布2017年3月业绩:环比业绩大幅改善,华泰证券可圈可点
金融
2017-04-13
刘丽
山西证券
天***
你可能感兴趣
【非银】券商3月业绩点评:业绩环比大幅改善,大券商表现更加优秀
金融
太平洋证券
2018-04-10
证券行业月报:交易、投行表现靓丽,券商3月业绩环比大幅改善
金融
中投证券
2017-04-12
2017年3季报点评:券商业绩环比大幅改善,趣店上市有望增厚全年业绩
金融
国泰君安证券
2017-10-16
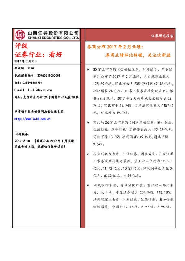
券商公布2017年2月业绩:券商业绩环比转暖,关注次新股
金融
山西证券
2017-03-08
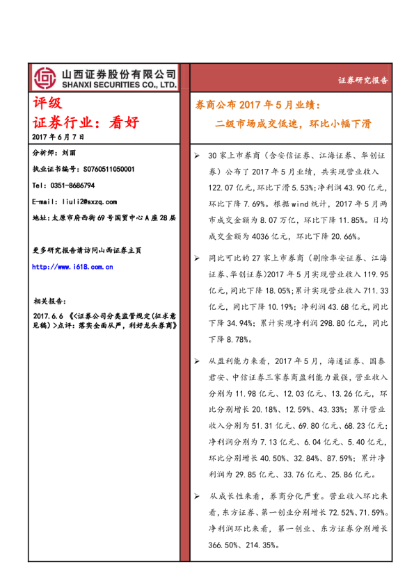
证券行业:券商公布2017年5月业绩:二级市场成交低迷, 环比小幅下滑
金融
山西证券
2017-06-07