登录
注册
回到首页
AI
搜索
发现报告
发现数据
发现专题
研选报告
定制报告
VIP
权益
发现大使
发现一下
行业研究
公司研究
宏观策略
财报
招股书
会议纪要
稀土
低空经济
DeepSeek
AIGC
智能驾驶
大模型
当前位置:首页
/
其他报告
/
报告详情
白糖早评:郑糖勉强站上5700,主力多头趋于谨慎
2010-09-21
杨志昌
一德期货
比***
你可能感兴趣
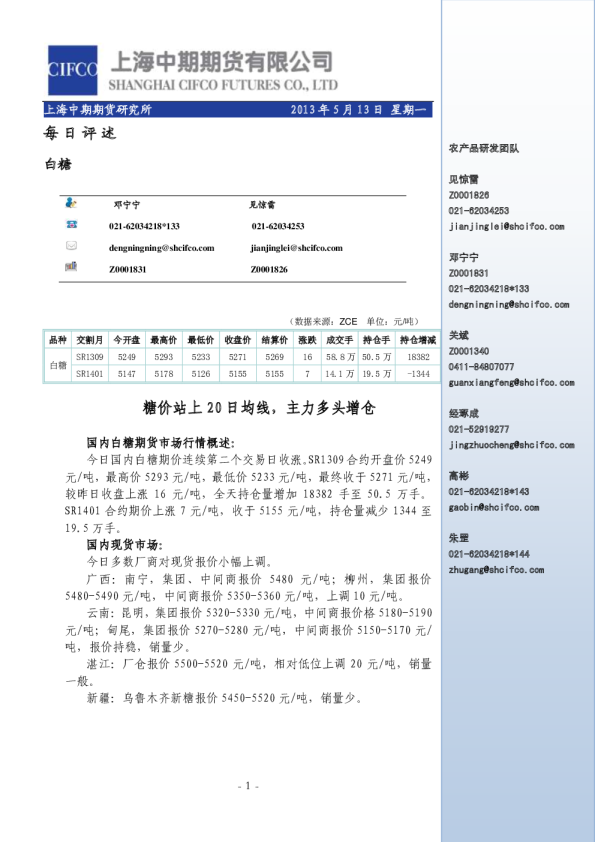
白糖每日评述:糖价站上20日均线,主力多头增仓
上海中期期货
2013-05-14
白糖早评:短期盘面趋于平静,郑糖观望为宜
美尔雅期货
2015-05-15
白糖早评:多头续攻能力不足,郑糖维持高位震荡
美尔雅期货
2015-12-08
白糖早评:多头续攻信心不足,郑糖仍未形成突破
美尔雅期货
2015-09-08
白糖早评:原糖下跌或已接近尾声,郑糖多头身影难现
美尔雅期货
2016-02-02