登录
注册
回到首页
AI
搜索
发现报告
发现数据
发现专题
研选报告
定制报告
VIP
权益
发现大使
发现一下
行业研究
公司研究
宏观策略
财报
招股书
会议纪要
中央经济工作会议
低空经济
DeepSeek
AIGC
大模型
当前位置:首页
/
宏观策略
/
报告详情
股指日报:加息传言压制大盘快速回调
2010-09-16
刘宾、陈健平、侯峻、谭清
中证期货
点***
你可能感兴趣
股指期货日报:加息传言压制反弹 期弱现强步入贴水
中证期货
2010-05-17
股指日报:情绪回落,今日快速回调
南华期货
2024-10-09
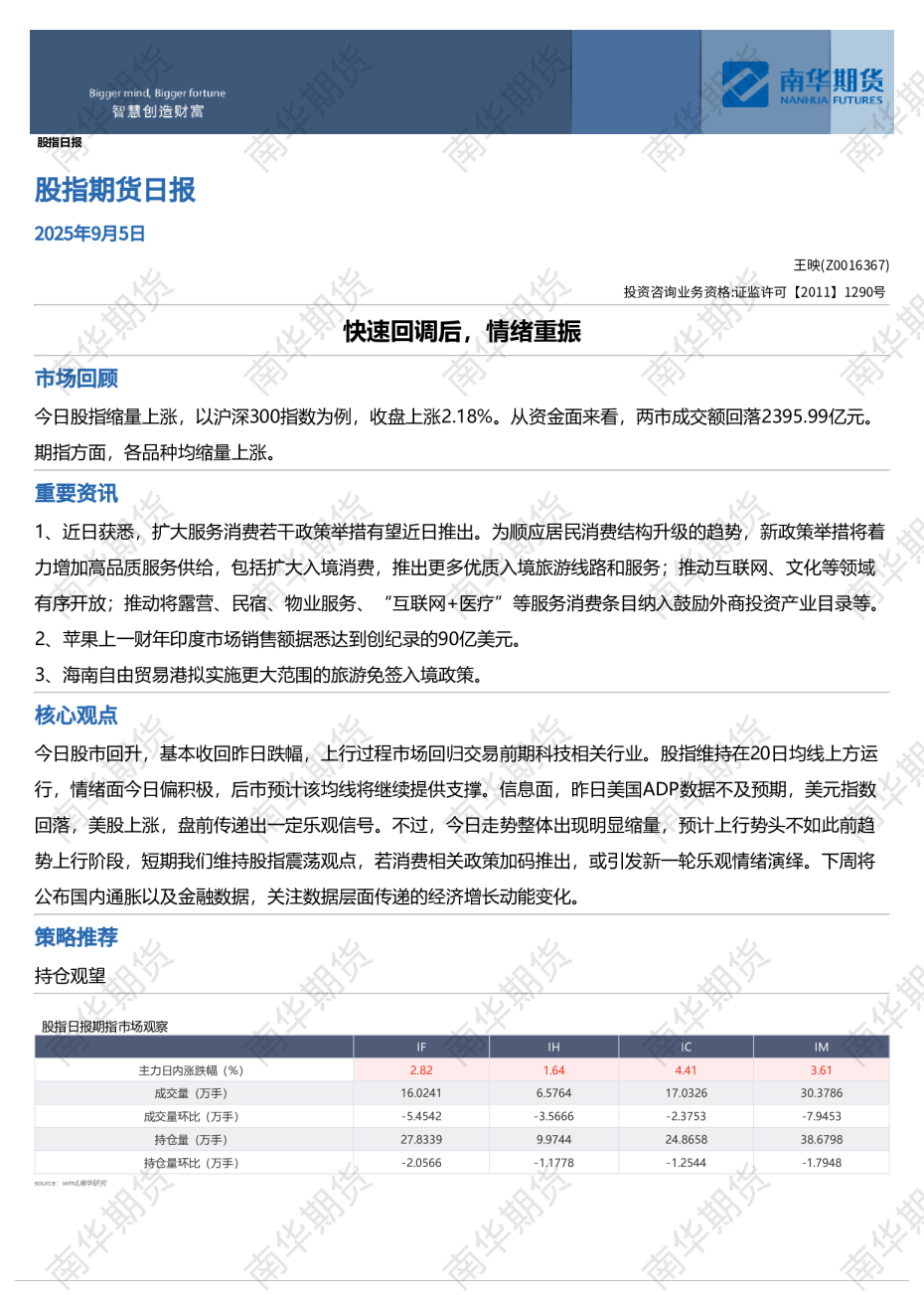
股指日报:快速回调后,情绪重振
南华期货
2025-09-05
南华股指日报:快速回调后,情绪重振20250905
南华期货
2025-09-05
仿真股指期货:利空传言压制 大盘向下考验3000点支撑
中证期货
2010-03-26