登录
注册
回到首页
AI
搜索
发现报告
发现数据
发现专题
研选报告
定制报告
VIP
权益
发现大使
发现一下
行业研究
公司研究
宏观策略
财报
招股书
会议纪要
seedance2.0
低空经济
DeepSeek
AIGC
大模型
当前位置:首页
/
其他报告
/
报告详情
钢材:螺纹短期调整即将结束,调整之后继续上扬
2010-08-05
孙侃
西部期货
意***
你可能感兴趣
钢材:螺纹短期维持震荡上扬态势
西部期货
2010-09-14
股指期货市场观察:周线调整仍未结束,预计反弹之后继续回调
锦泰期货
2013-02-25
白糖:短期回调之后,继续震荡上扬
西部期货
2010-08-09
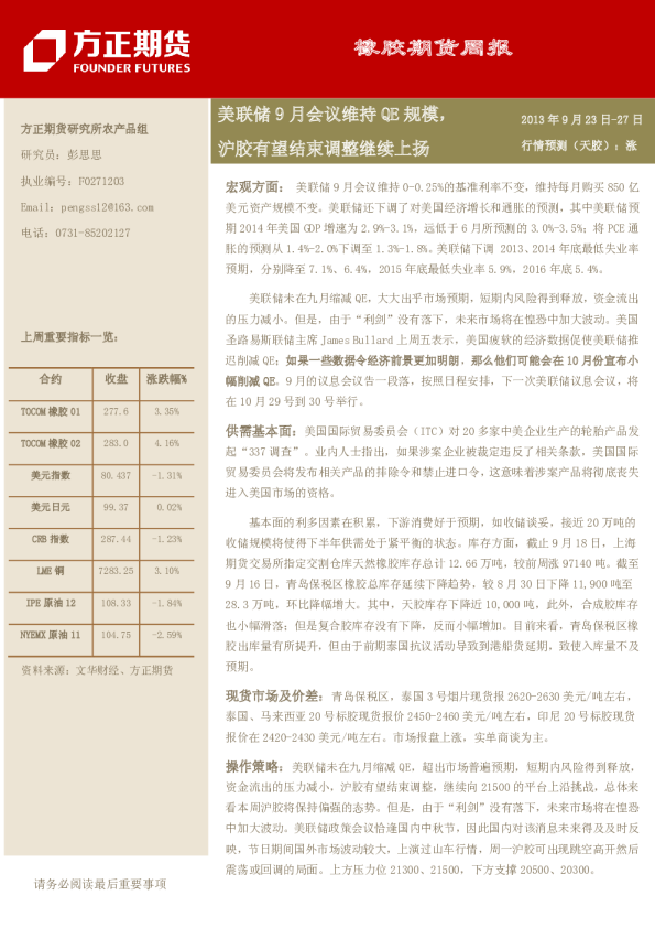
橡胶周报:美联储9月会议维持QE规模,沪胶有望结束调整继续上扬
方正期货
2013-09-23
双焦周报:螺纹库存累增无忧 双焦调整结束有望继续偏强
东吴期货
2018-03-04