登录
注册
回到首页
AI
搜索
发现报告
发现数据
发现专题
研选报告
定制报告
VIP
权益
发现大使
发现一下
行业研究
公司研究
宏观策略
财报
招股书
会议纪要
中央经济工作会议
低空经济
DeepSeek
AIGC
智能驾驶
大模型
当前位置:首页
/
行业研究
/
报告详情
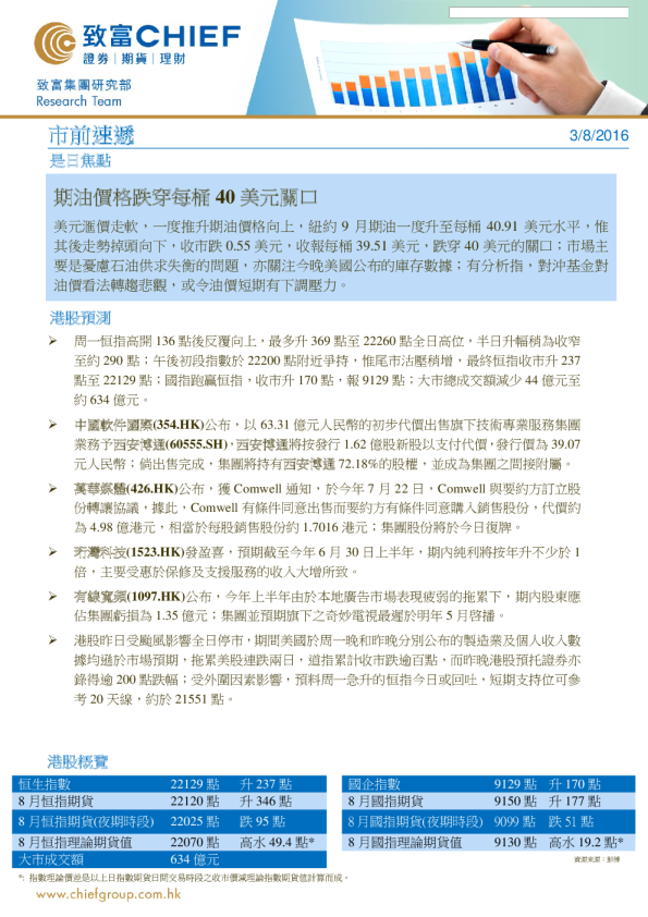
化工行业投资周报:美油今年以来首次跌穿每桶50美元的关口
基础化工
2017-03-13
杨超、余嫄嫄、顾锐、杨晖
长城证券
港***
你可能感兴趣
市前速递:期油价格跌穿每桶40美元关口
致富证券
2016-08-03
每日视点·市场结构:美油今年首次收在50美元以上
平安期货
2016-06-08
化工行业投资周报:国际油价跌破30美元每桶
化石能源
长城证券
2016-01-18
石油化工行业周报:布油突破55美元关口
化石能源
联讯证券
2017-09-19
国信期货沥青和燃料油周报:美油下破40美元关口,沥青供应高位期价承压
国信期货
2020-09-07