登录
注册
回到首页
AI
搜索
发现报告
发现数据
发现专题
研选报告
定制报告
VIP
权益
发现大使
发现一下
行业研究
公司研究
宏观策略
财报
招股书
会议纪要
海南封关
低空经济
DeepSeek
AIGC
大模型
当前位置:首页
/
其他报告
/
报告详情
国债日报:全球宽松阵营再添新员
2019-10-15
蔡劭立
华泰期货
啥***
你可能感兴趣
宽松阵营又添新员,澳联储降息25基点
AETOS
2015-02-04
EAL®商业化在即,细胞免疫治疗再添新员
兴证国际
2021-05-27
信息技术行业周报:京东数科上市在即,金融科技板块再添新员
信息技术
太平洋证券
2020-09-20
计算机行业周报:A股车机领域再添新员,关注智能网联汽车板块
信息技术
民生证券
2018-01-04
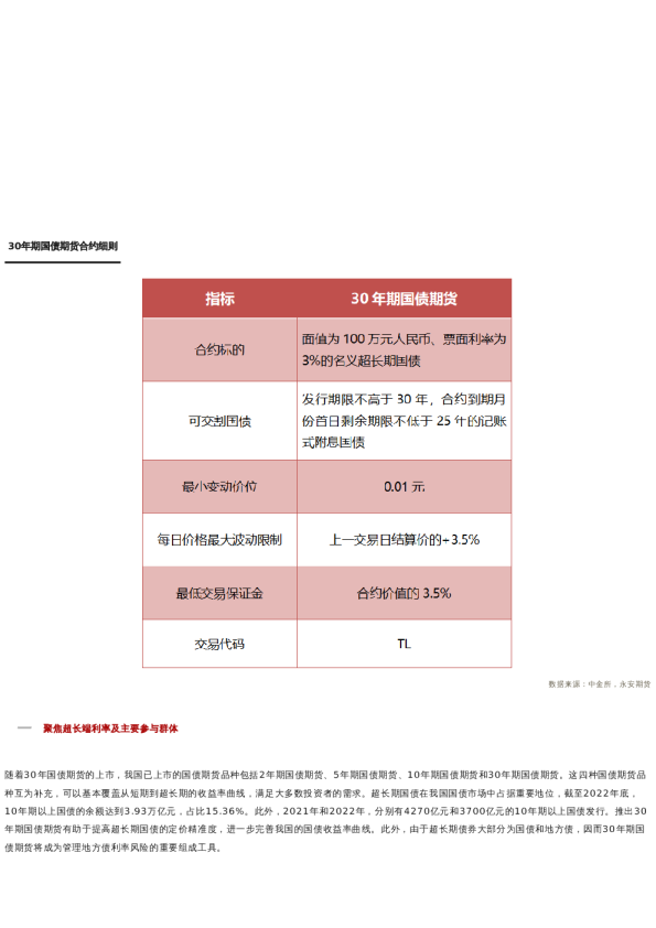
30年期国债期货上市展望——国债期货家族又添新员
永安期货
2023-04-21