登录
注册
回到首页
AI
搜索
发现报告
发现数据
发现专题
研选报告
定制报告
VIP
权益
发现大使
发现一下
行业研究
公司研究
宏观策略
财报
招股书
会议纪要
海南封关
低空经济
DeepSeek
AIGC
大模型
当前位置:首页
/
公司研究
/
报告详情
上海汽车:非公开增发将提升公司核心竞争力
2010-06-28
李孟海
天相投顾
上***
你可能感兴趣
非公开增发预案点评:产品竞争力有望持续提升,战投助力公司发展
基础化工
西部证券
2020-06-19
非公开增发提升公司竞争力,传统业务回暖加速业绩复苏
机械设备
国信证券
2014-04-23
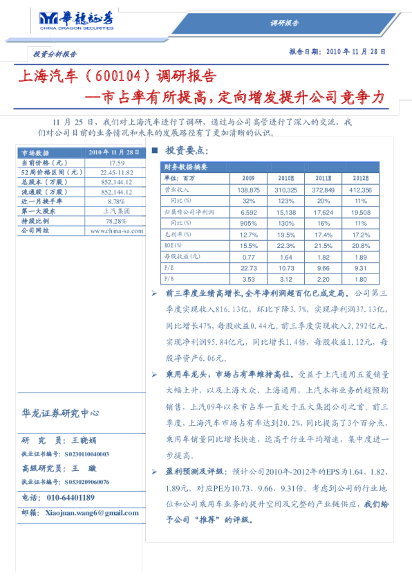
上海汽车调研报告:市占率有所提高,定向增发提升公司竞争力
交通运输
华龙证券
2010-11-29
非公开增发将明显提升公司内生增长动力
医药生物
中投证券
2013-01-21
非公开增发点评:完善产业链、提高核心竞争力
基础化工
信达证券
2011-03-08