登录
注册
回到首页
AI
搜索
发现报告
发现数据
发现专题
研选报告
定制报告
VIP
权益
发现大使
发现一下
行业研究
公司研究
宏观策略
财报
招股书
会议纪要
海南封关
低空经济
DeepSeek
AIGC
大模型
当前位置:首页
/
行业研究
/
报告详情
有色金属行业:智利Escondida铜矿罢工停产,重点关注铜矿供给动态
有色金属
2017-02-17
中债资信
点***
你可能感兴趣
有色金属行业2017年日常报告:智利Escondida铜矿罢工,供应收缩预期升温
有色金属
国金证券
2017-02-08
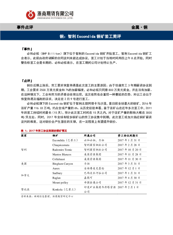
铜:智利Escondida铜矿罢工简评
浙商期货
2017-02-10
有色金属行业周报:智利铜矿供给持续扰动,铜价需关注美国大选后经济刺激计划
有色金属
长城证券
2020-10-13
有色金属早报:智利铜矿罢工威胁提振铜价
浙商期货
2017-07-05
有色金属早报:智利铜矿罢工忧虑提振铜价
浙商期货
2018-08-09