登录
注册
回到首页
AI
搜索
发现报告
发现数据
发现专题
研选报告
定制报告
VIP
权益
发现大使
发现一下
行业研究
公司研究
宏观策略
财报
招股书
会议纪要
稀土
低空经济
DeepSeek
AIGC
智能驾驶
大模型
当前位置:首页
/
行业研究
/
报告详情
二重重装:新股上市定价预测报告
金融
2010-02-02
德邦证券
.***
你可能感兴趣
二重重装(601268):上市定价报告
大通证券
2010-02-02
金色阳光新股快车上市版:二重重装新股上市
金融
国信证券
2010-02-02
高乐股份、精华制药、北京科锐和二重重装首日定价和申购策略
上海证券
2010-01-19
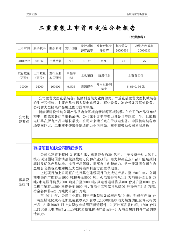
二重重装上市首日定位分析
安信证券
2010-02-01
创业板第四批新股上市定价预测报告(300043-300050)
文化传媒
德邦证券
2010-01-20