登录
注册
回到首页
AI
搜索
发现报告
发现数据
发现专题
研选报告
定制报告
VIP
权益
发现大使
发现一下
行业研究
公司研究
宏观策略
财报
招股书
会议纪要
中央经济工作会议
低空经济
DeepSeek
AIGC
智能驾驶
大模型
当前位置:首页
/
公司研究
/
报告详情
国内输配电设备制造行业最大的生产和销售商
2010-01-14
国都证券
杨***
你可能感兴趣
输配电设备制造行业中的排头兵
电气设备
国联证券
2010-01-18
【机构龙虎榜解读】多元金融+锂电池+创投+国资,持有珠海清华科技园41%股份,先后投资创飞芯、博雅、等芯片企业,参股国内最早从事锂电池生产设备制造的企业之一,这家公司获净买入
未知机构
2024-01-25
国内输配电设备细分行业的优秀制造商
国都证券
2010-03-09
西泵股份(002536):国内最大的汽车水泵和排气歧管生产企业
交通运输
国都证券
2010-12-24
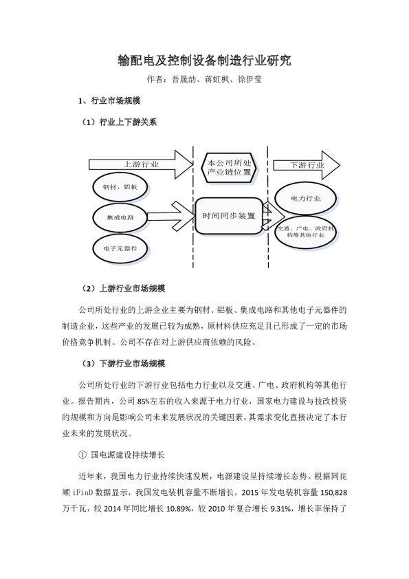
输配电及控制设备制造行业研究
公用事业
东吴证券
2016-08-26