登录
注册
回到首页
AI
搜索
发现报告
发现数据
发现专题
研选报告
定制报告
VIP
权益
发现大使
发现一下
行业研究
公司研究
宏观策略
财报
招股书
会议纪要
中央经济工作会议
低空经济
DeepSeek
AIGC
智能驾驶
大模型
当前位置:首页
/
其他报告
/
报告详情
永安国债期货早报
2014-07-08
孟乐、张琳
永安期货
梦***
你可能感兴趣
永安期货国债期货早报
永安期货
2013-09-24
永安期货国债期货早报
永安期货
2013-09-12
永安期货国债期货早报
永安期货
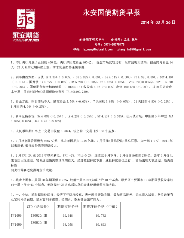
2014-03-26
永安期货国债早报
永安期货
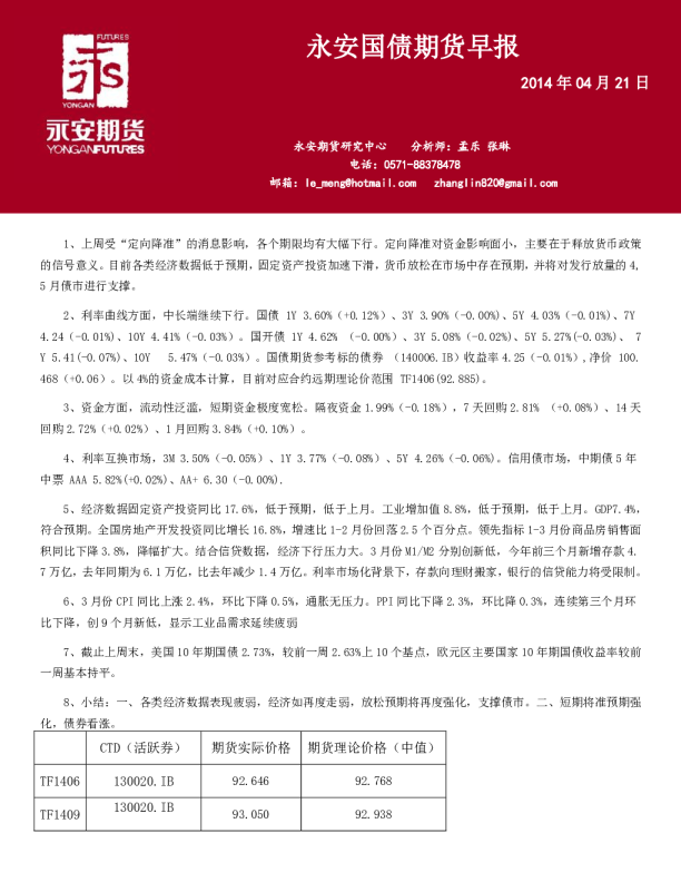
2014-04-21
永安期货国债期货早报
永安期货
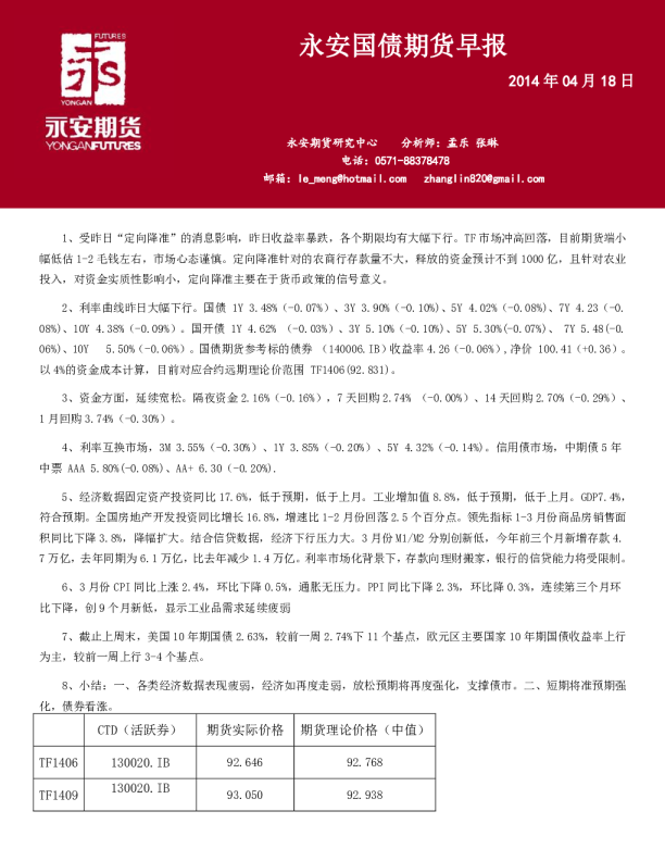
2014-04-18