登录
注册
回到首页
AI
搜索
发现报告
发现数据
发现专题
研选报告
定制报告
VIP
权益
发现大使
发现一下
行业研究
公司研究
宏观策略
财报
招股书
会议纪要
稀土
低空经济
DeepSeek
AIGC
智能驾驶
大模型
当前位置:首页
/
宏观策略
/
报告详情
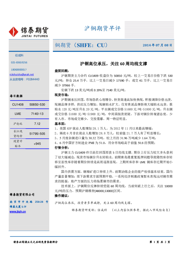
沪铜早报:制造业PMI利好,沪铜冲击60周均线
2014-07-02
任成科
锦泰期货
甜***
你可能感兴趣
沪铜期货早评:沪铜加速上行,冲击60周均线压力
锦泰期货
2015-05-06
沪铜早报:沪铜高位承压,关注60周均线支撑
锦泰期货
2014-07-08
沪铜早报:沪铜隔夜高位调整,关注60周均线支撑
锦泰期货
2014-07-07
有色金属策略周报(铜):消费淡季铜基本面承压铜价持续在 60周均线博弈
中信期货
2016-08-01
沪铜周报(20240408-20240412):全球制造业PMI站上荣枯线,助力沪铜高位运行
和合期货
2024-04-12