登录
注册
回到首页
AI
搜索
发现报告
发现数据
发现专题
研选报告
定制报告
VIP
权益
发现大使
发现一下
行业研究
公司研究
宏观策略
财报
招股书
会议纪要
中央经济工作会议
低空经济
DeepSeek
AIGC
智能驾驶
大模型
当前位置:首页
/
其他报告
/
报告详情
白糖晨报:郑糖表现抗跌,谨慎放空
2014-05-29
李青
安信期货
李***
你可能感兴趣
信达期货白糖早报:郑糖弱势,放空仍需谨慎
信达期货
2010-09-16
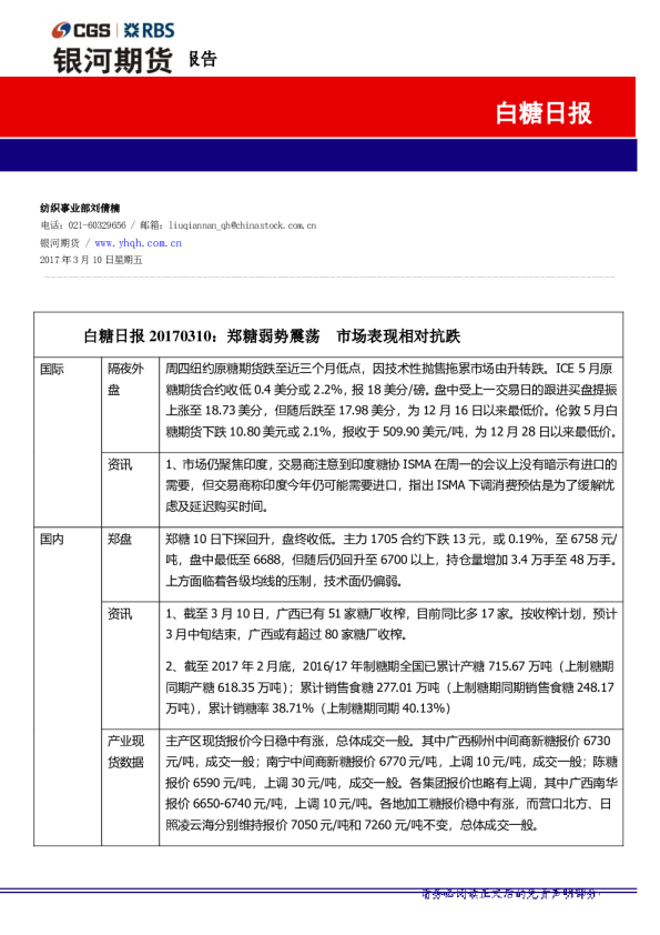
白糖日报:郑糖弱势震荡市场表现相对抗跌
银河期货
2017-03-10
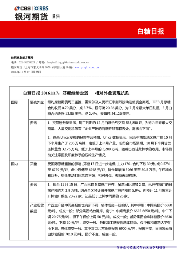
白糖日报:郑糖继续走弱相对外盘表现抗跌
银河期货
2016-11-17
白糖早报:外盘糖出现反复,郑糖少量放空
信达期货
2010-08-11
白糖晨报:郑糖反弹待续,谨慎看多
安信期货
2014-06-20