登录
注册
回到首页
AI
搜索
发现报告
发现数据
发现专题
研选报告
定制报告
VIP
权益
发现大使
发现一下
行业研究
公司研究
宏观策略
财报
招股书
会议纪要
稀土
低空经济
DeepSeek
AIGC
智能驾驶
大模型
当前位置:首页
/
其他报告
/
报告详情
华闻期货日评:外糖连阴,郑糖短期回调
2014-05-27
潘鸿飞
华闻期货
.***
你可能感兴趣
华闻期货日评:外糖大幅回调,郑糖跟随走势
华闻期货
2014-05-10
华闻期货日评:郑糖收出长阴线,短期弱势难改
华闻期货
2013-01-29
华闻期货日评:外盘回调,郑糖启动补涨
华闻期货
2014-02-24
华闻期货日评:原糖回调,郑糖仍在连续震荡调整中
华闻期货
2014-05-04
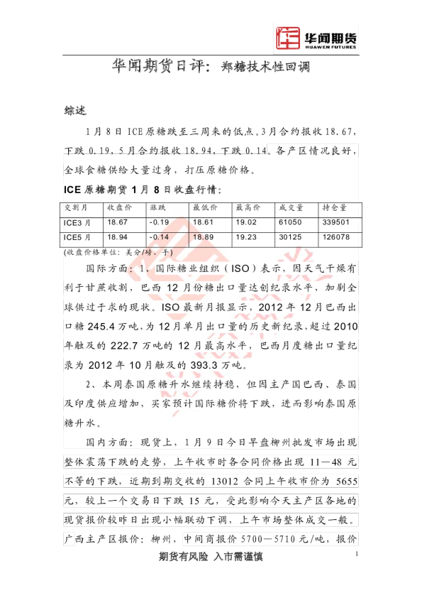
华闻期货日评:郑糖技术性回调
华闻期货
2013-01-10