登录
注册
回到首页
AI
搜索
发现报告
发现数据
发现专题
研选报告
定制报告
VIP
权益
发现大使
发现一下
行业研究
公司研究
宏观策略
财报
招股书
会议纪要
seedance2.0
低空经济
DeepSeek
AIGC
大模型
当前位置:首页
/
公司研究
/
报告详情
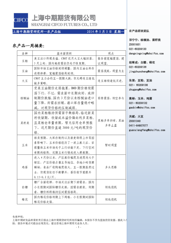
上海中期期货农产品周报
2014-05-20
上海中期期货
娇***
你可能感兴趣
上海中期期货农产品周报
上海中期期货
2014-05-09
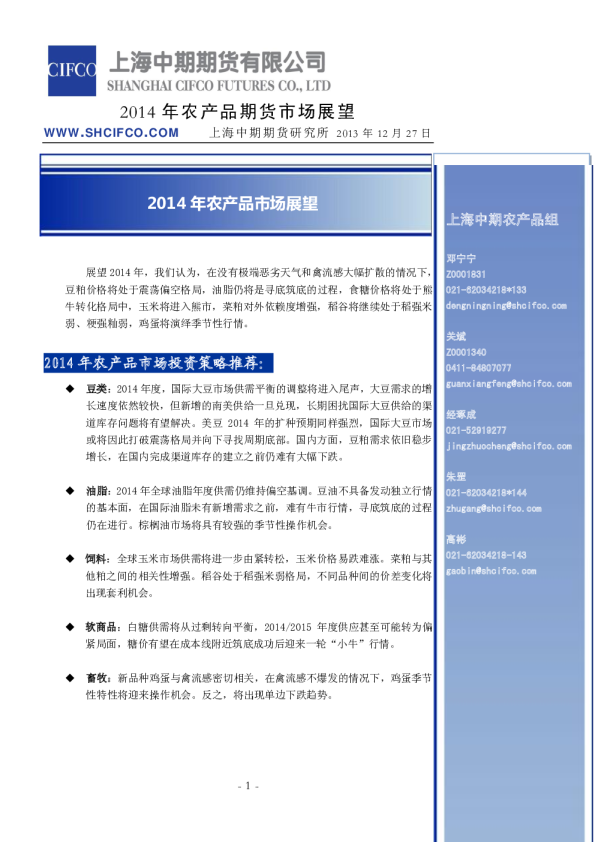
上海中期期货2014年农产品期货市场展望
上海中期期货
2014-01-01
上海中期期货焦炭周报:弱势难改,煤焦延续下行格局
上海中期期货
2013-06-04
上海中期期货宏观经济周报
上海中期期货
2014-04-09
上海中期期货医药生物行业新三板周报
医药生物
上海证券
2016-06-28