登录
注册
回到首页
AI
搜索
发现报告
发现数据
发现专题
研选报告
定制报告
VIP
权益
发现大使
发现一下
行业研究
公司研究
宏观策略
财报
招股书
会议纪要
稀土
低空经济
DeepSeek
AIGC
智能驾驶
大模型
当前位置:首页
/
其他报告
/
报告详情
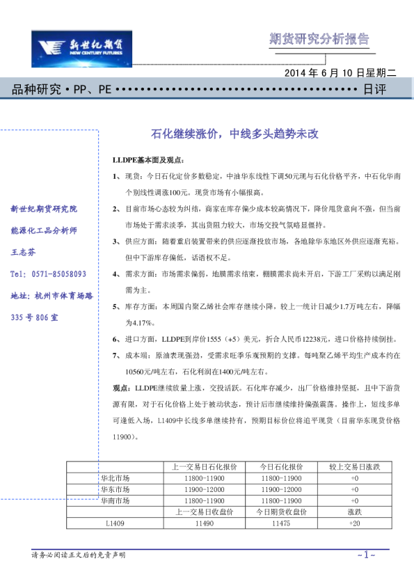
塑料日评:短线回调,中线上行趋势未改
2014-05-16
王志芬
新世纪期货
九***
你可能感兴趣
塑料日评:短线回调,中上行趋势未改
新世纪期货
2014-05-15
PTA日评:PTA回调整理 上行趋势未改
银河期货
2016-03-11
塑料日评:石化继续涨价,中线多头趋势未改
新世纪期货
2014-06-11
黑色月报:双焦阶段性回调整理 中线上涨趋势未改
东吴期货
2017-08-30
塑料、PP日评:塑料回调踩支撑,短线迎来做多时机
首创期货
2015-03-04