登录
注册
回到首页
AI
搜索
发现报告
发现数据
发现专题
研选报告
定制报告
VIP
权益
发现大使
发现一下
行业研究
公司研究
宏观策略
财报
招股书
会议纪要
稀土
低空经济
DeepSeek
AIGC
智能驾驶
大模型
当前位置:首页
/
其他报告
/
报告详情
沪铝日评:沪铝表现抗跌,暂且观望为宜
2014-04-21
方俊锋、李宁
上海中期期货
自***
你可能感兴趣
沪铝日评:沪铝反弹受限,暂且观望为宜
上海中期期货
2014-02-18
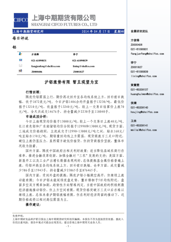
沪铝日评:沪铝涨势有限,暂且观望为宜
上海中期期货
2014-04-18
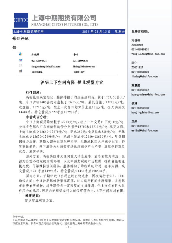
沪铝日评:沪铝上下空间有限,暂且观望为宜
上海中期期货
2014-03-14
沪铝日评:沪铝低位震荡,暂且观望为宜
上海中期期货
2014-03-21
沪铝日评:沪铝有所反弹,暂且观望为宜
上海中期期货
2014-02-17