登录
注册
回到首页
AI
搜索
发现报告
发现数据
发现专题
研选报告
定制报告
VIP
权益
发现大使
发现一下
行业研究
公司研究
宏观策略
财报
招股书
会议纪要
稀土
低空经济
DeepSeek
AIGC
智能驾驶
大模型
当前位置:首页
/
其他报告
/
报告详情
招商期货:沪铜做空1405合约重大行情平仓操作策略
2014-03-12
张琦
招商期货
啥***
你可能感兴趣
沪铜沪胶重大行情:卖沪铜1405买沪胶1409中期操作策略
招商期货
2014-03-11
沪铜策略日报:沪铜1405中期看跌操作策略
招商期货
2014-02-28
招商期货有色产业链重大行情点评:沪铜
招商期货
2021-10-15
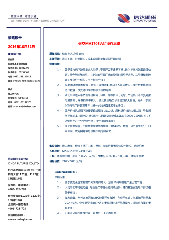
策略报告:做空MA1705合约操作思路
信达期货
2016-10-31
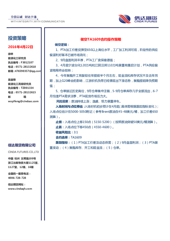
做空TA1609合约操作策略
信达期货
2016-04-22