登录
注册
回到首页
AI
搜索
发现报告
发现数据
发现专题
研选报告
定制报告
VIP
权益
发现大使
发现一下
行业研究
公司研究
宏观策略
财报
招股书
会议纪要
海南封关
低空经济
DeepSeek
AIGC
大模型
当前位置:首页
/
其他报告
/
报告详情
股指早报:出口数据远超预期,期指阶段性反弹趋势有望延续
2014-02-13
陈溢洲
福能期货
别***
你可能感兴趣
股指早报:期指反弹有望延续,前期多单继续持有
宏源期货
2010-12-15
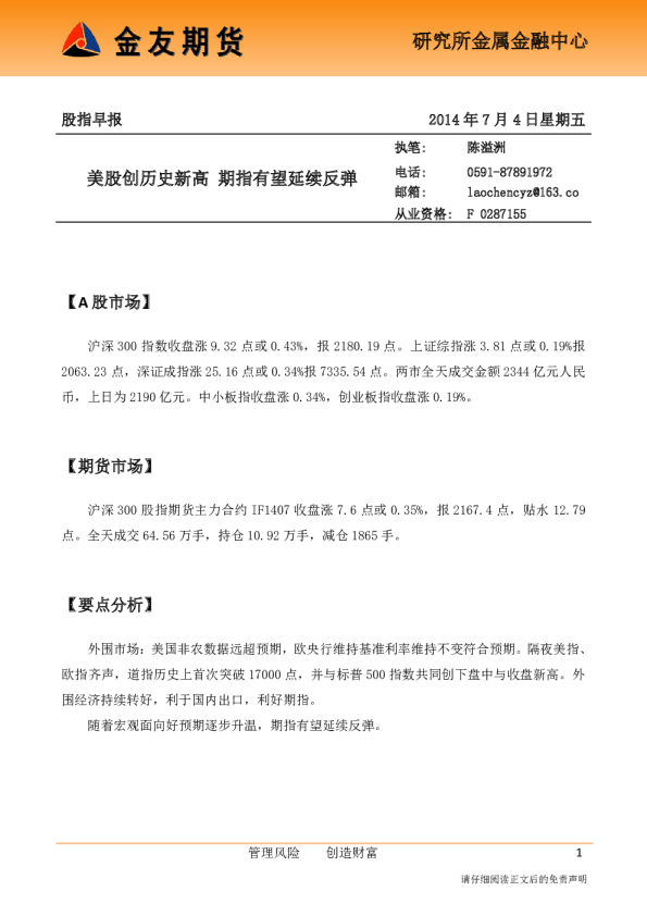
股指早报:美股创历史新高,期指有望延续反弹
福能期货
2014-07-07
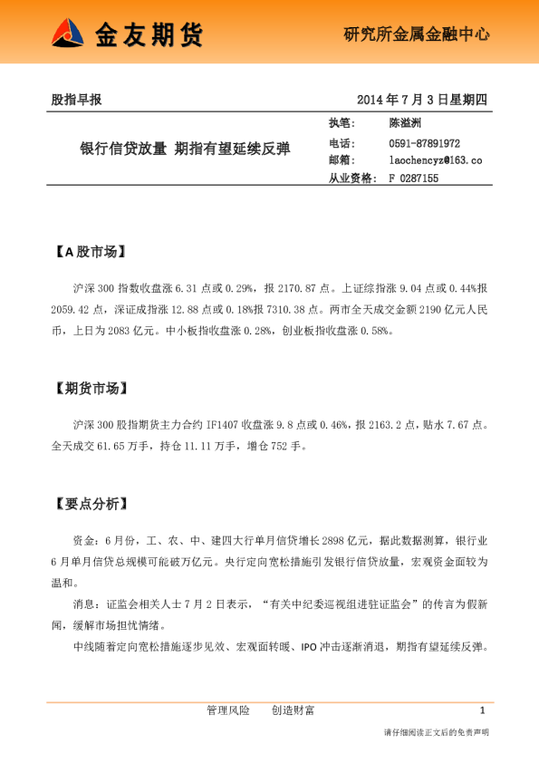
股指早报:银行信贷放量,期指有望延续反弹
福能期货
2014-07-04
股指期货早报:期指反弹有望延续,前期多单继续持有
宏源期货
2010-12-14
股指早报:退市制度改革启动,期指有望延续反弹
福能期货
2014-07-08