登录
注册
回到首页
AI
搜索
发现报告
发现数据
发现专题
研选报告
定制报告
VIP
权益
发现大使
发现一下
行业研究
公司研究
宏观策略
财报
招股书
会议纪要
海南封关
低空经济
DeepSeek
AIGC
大模型
当前位置:首页
/
其他报告
/
报告详情
豆油日评:豆油弱势调整,暂时观望
2014-02-12
邓宁宁、关斌
上海中期期货
自***
你可能感兴趣
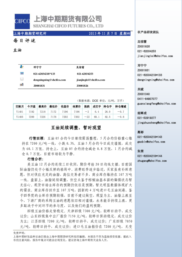
豆油日评:豆油延续调整,暂时观望
上海中期期货
2013-11-07
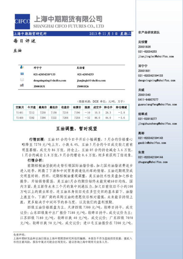
豆油日评:豆油调整,暂时观望
上海中期期货
2013-11-07
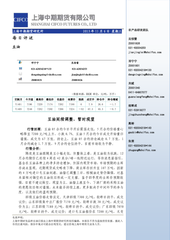
豆油日评:豆油延续调整,暂时观望
上海中期期货
2013-11-08
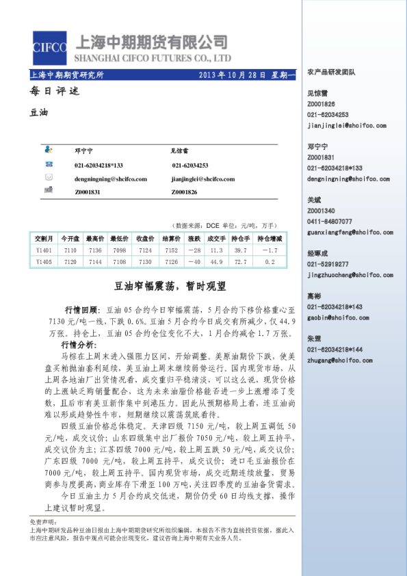
大豆日评:豆油窄幅震荡,暂时观望
上海中期期货
2013-11-02
豆油日评:豆油偏弱震荡,暂时观望
上海中期期货
2014-01-22