登录
注册
回到首页
AI
搜索
发现报告
发现数据
发现专题
研选报告
定制报告
VIP
权益
发现大使
发现一下
行业研究
公司研究
宏观策略
财报
招股书
会议纪要
中央经济工作会议
低空经济
DeepSeek
AIGC
智能驾驶
大模型
当前位置:首页
/
其他报告
/
报告详情
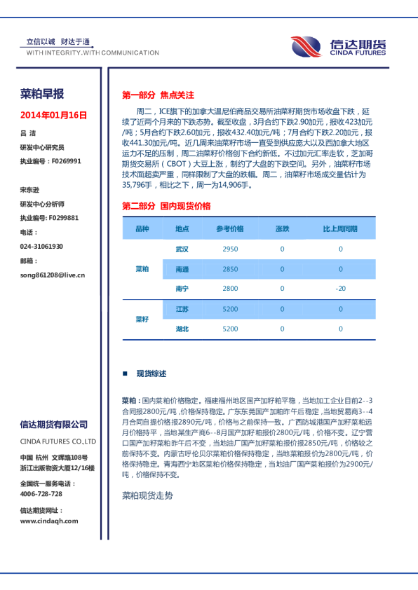
信达期货菜粕早报
2014-01-10
吕洁、宋东逊
信达期货
自***
你可能感兴趣
信达期货菜粕早报
信达期货
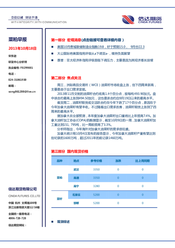
2013-10-10
信达期货菜粕早报
信达期货
2013-10-18
信达期货菜粕早报
信达期货
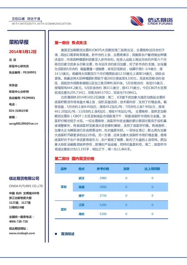
2014-03-12
信达期货菜粕早报
信达期货
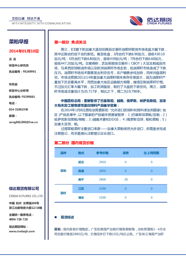
2014-01-17
信达期货菜粕早报
信达期货
2014-01-24