登录
注册
回到首页
AI
搜索
发现报告
发现数据
发现专题
研选报告
定制报告
VIP
权益
发现大使
发现一下
行业研究
公司研究
宏观策略
财报
招股书
会议纪要
稀土
低空经济
DeepSeek
AIGC
智能驾驶
大模型
当前位置:首页
/
其他报告
/
报告详情
大豆日评:连豆低位震荡,仍可伺机持多
2014-01-03
关斌
上海中期期货
听***
你可能感兴趣
大豆日评:连豆弱势震荡,观望或伺机逢低持有为宜
上海中期期货
2014-06-12
大豆日评:连豆继续弱势回调,伺机逢低做多仍可为
上海中期期货
2013-08-16
大豆日评:连豆继续高位整理震荡,多单继续持有为宜
上海中期期货
2014-01-16
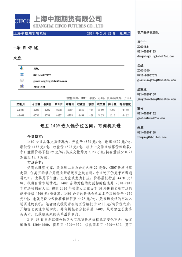
大豆日评:连豆1409进入低价位区间,可伺机买进
上海中期期货
2014-02-20
大豆日评:连豆震荡上扬,多单轻仓持有
上海中期期货
2013-11-05