登录
注册
回到首页
AI
搜索
发现报告
发现数据
发现专题
研选报告
定制报告
VIP
权益
发现大使
发现一下
行业研究
公司研究
宏观策略
财报
招股书
会议纪要
中央经济工作会议
低空经济
DeepSeek
AIGC
智能驾驶
大模型
当前位置:首页
/
行业研究
/
报告详情
机械设备行业快评:人工智能的商业新风口已至,家电四大家族纷纷进军机器人领域
机械设备
2016-09-21
李佳、鲁佩
华创证券
小***
你可能感兴趣
【风口研报·公司】精密材料细分国内龙头积极打造第二曲线进军机器人领域,产品核心工艺优异已不输国外厂商,过去数年营收、业绩稳步增长且中-高端产品占比提升
未知机构
2025-05-12
【风口研报·公司】积极参与国家卫星互联网重大工程项目,这家公司在“卫星+北斗+5G”领域全方位布局,mate60系列中与华力创通1比1配比,这个强周期行业股价涨幅最大的反转预期阶段已至
未知机构
2023-10-29
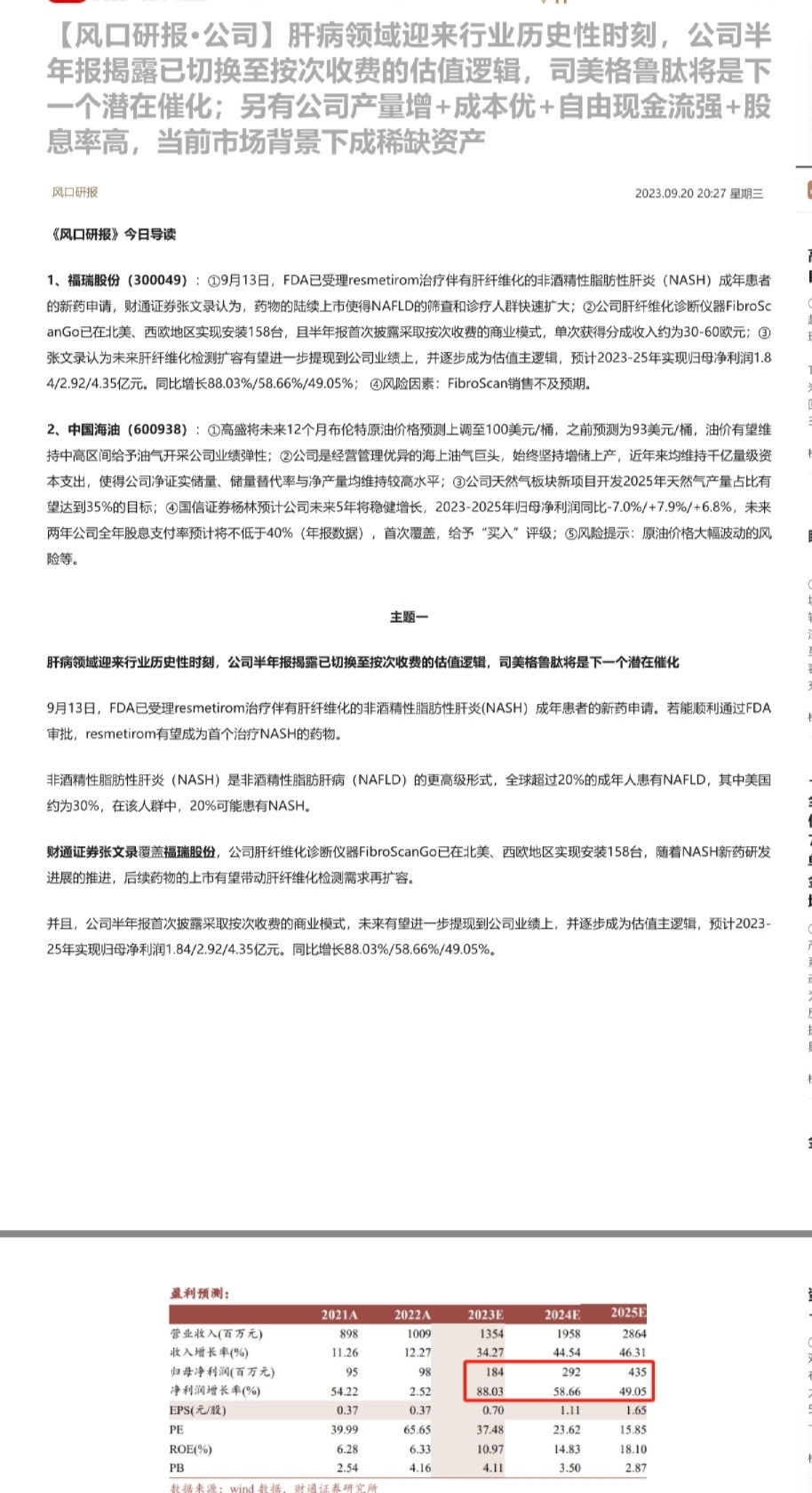
【风口研报·公司】肝病领域迎来行业历史性时刻,公司半年报揭露已切换至按次收费的估值逻辑,司美格鲁肽将是下一个潜在催
未知机构
2023-09-21
【风口研报·快评】工信部支持动力电池梯次利用和回收,分析师看好报废高峰期已至,退役规模5年将大增近6倍,这些企业不仅提前布局
未知机构
2022-07-22
机械设备行业快评:换脑工程点评:拓展04专项在军工领域的中高档数控机床国产化
机械设备
华创证券
2017-01-19