登录
注册
回到首页
AI
搜索
发现报告
发现数据
发现专题
研选报告
定制报告
VIP
权益
发现大使
发现一下
行业研究
公司研究
宏观策略
财报
招股书
会议纪要
中央经济工作会议
低空经济
DeepSeek
AIGC
智能驾驶
大模型
当前位置:首页
/
其他报告
/
报告详情
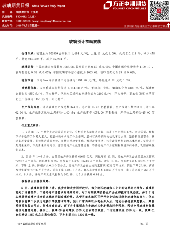
玻璃期货日报:下游信心平淡,玻璃预计窄幅震荡
2019-08-01
王亮亮
方正中期期货
陈***
你可能感兴趣
玻璃期货日报:下游信心平淡,玻璃预计窄幅震荡
方正中期期货
2019-07-24
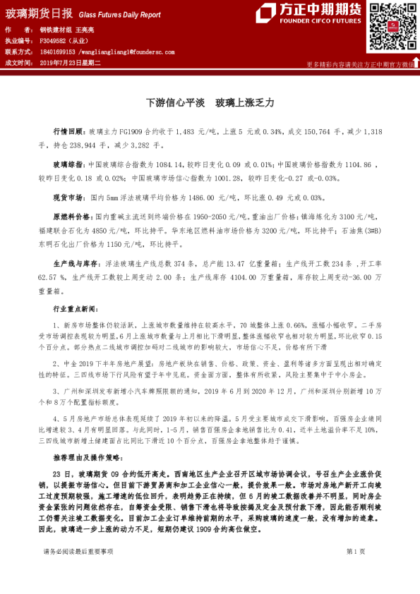
玻璃期货日报:下游信心平淡,玻璃上涨乏力
方正中期期货
2019-07-23
pvc日报:需求旺季下游企业开工环比走强 预计节前PVC期货窄幅震荡
华融融达期货
2022-09-28
玻璃期货日报:玻璃预计窄幅震荡
方正中期期货
2019-08-05
碳酸锂日报:下游需求平淡 期货盘面维持震荡
华泰期货
2024-02-23