登录
注册
回到首页
AI
搜索
发现报告
发现数据
发现专题
研选报告
定制报告
VIP
权益
发现大使
发现一下
行业研究
公司研究
宏观策略
财报
招股书
会议纪要
稀土
低空经济
DeepSeek
AIGC
智能驾驶
大模型
当前位置:首页
/
行业研究
/
报告详情
有色金属行业2016年日常报告:资源税改革点评:大家都知道改革的“花”会开
有色金属
2016-05-11
贺国文
国金证券
自***
你可能感兴趣
有色金属行业2016年日常报告:供给侧改革步入深水区
有色金属
国金证券
2016-06-15
有色金属行业月度报告:金属价格上涨,心里的“花”已开
有色金属
财富证券
2018-01-09
有色金属行业:点评-钨钼稀土资源税改革 利好相关股票
有色金属
太平洋证券
2015-04-29
化学制药行业2016年日常报告:探访研究院,五大药审政策拉开中国医药行业供给侧改革的序幕
医药生物
国金证券
2016-04-17
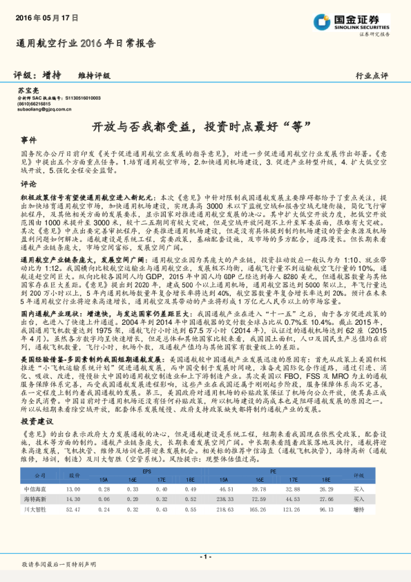
通用航空行业2016年日常报告:开放与否我都受益,投资时点最好“等”
交通运输
国金证券
2016-05-17