登录
注册
回到首页
AI
搜索
发现报告
发现数据
发现专题
研选报告
定制报告
VIP
权益
发现大使
发现一下
行业研究
公司研究
宏观策略
财报
招股书
会议纪要
中央经济工作会议
低空经济
DeepSeek
AIGC
智能驾驶
大模型
当前位置:首页
/
宏观策略
/
报告详情
A股一季度末估值数据统计
2019-04-04
刘骐豪
上海证券
佛***
你可能感兴趣
A股市净率估值数据统计
上海证券
2018-11-07
【兴证电子】长盈精密:大客户头盔供应链部分环节预计一季度末出货,公司迎来业绩估值
未知机构
2023-01-03
2025年一季度末生猪产业数据的相关思考
格林大华期货
2025-04-18
专题研究:A股行业市盈率估值统计
上海证券
2018-03-15
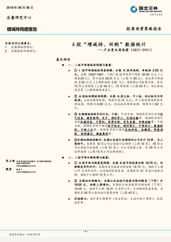
产业资本周观察:A股“增减持、回购”数据统计
国金证券
2018-09-05