登录
注册
回到首页
AI
搜索
发现报告
发现数据
发现专题
研选报告
定制报告
VIP
权益
发现大使
发现一下
行业研究
公司研究
宏观策略
财报
招股书
会议纪要
中央经济工作会议
低空经济
DeepSeek
AIGC
大模型
当前位置:首页
/
其他报告
/
报告详情
早评:欧佩克原油产量继续下降,油价温和上涨
2019-03-11
张巧云
迈科期货
绝***
你可能感兴趣
迈科期货早评:欧佩克预计未来几年供应下降,欧美原油期价继续上涨
迈科期货
2019-11-06
早评:美国原油库存意外下降,油价继续大幅上涨
迈科期货
2018-03-22
早评:美国原油库存下降,油价继续上涨
迈科期货
2019-01-10
原油早评:欧佩克上调全球原油需求,国际油价继续保持上行
迈科期货
2017-10-11
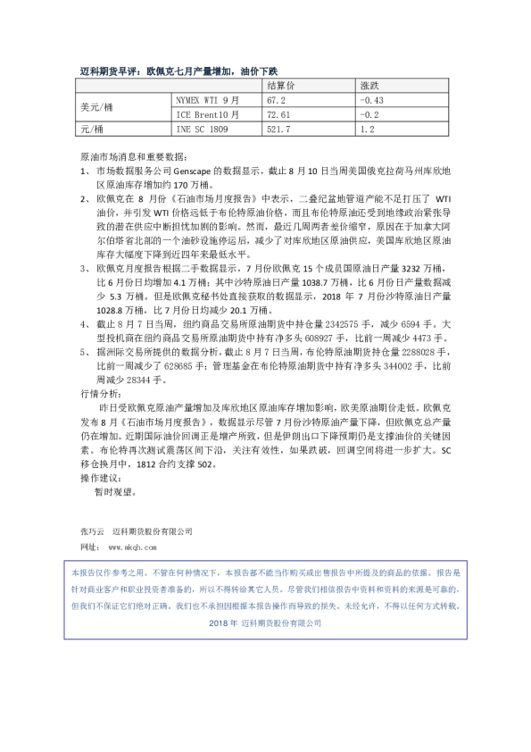
早评:欧佩克七月产量增加,油价下跌
迈科期货
2018-08-14