登录
注册
回到首页
AI
搜索
发现报告
发现数据
发现专题
研选报告
定制报告
VIP
权益
发现大使
发现一下
行业研究
公司研究
宏观策略
财报
招股书
会议纪要
稀土
低空经济
DeepSeek
AIGC
智能驾驶
大模型
当前位置:首页
/
其他报告
/
报告详情
铜期货晨报:沪铜未能突破5万关口,谨防高位回落
2019-02-22
李瑶瑶
国都期货
北***
你可能感兴趣
铜期货晨报:关注今日PMI数据,谨防沪铜高位回落
国都期货
2019-02-28
沪铜延续反弹,有望再度尝试突破5万关口
瑞达期货
2018-09-21
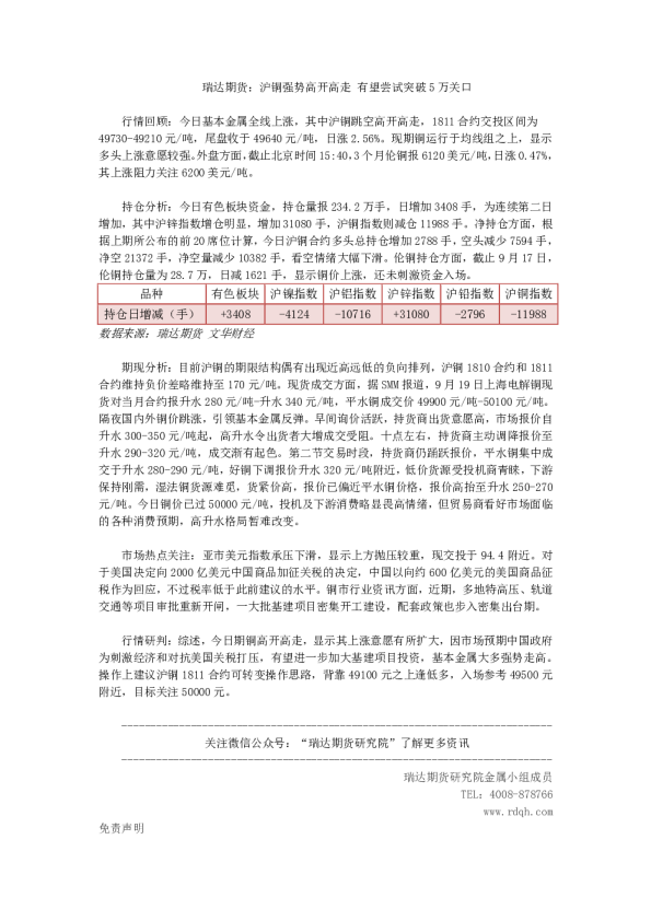
沪铜强势高开高走 有望尝试突破5万关口
瑞达期货
2018-09-19
棉花早报:高位调整未能突破,谨防期价借机回落
创元期货
2014-01-24
铜期货晨报:消费淡季沪铜难延续涨势,恐高位回落
国都期货
2019-02-13