登录
注册
回到首页
AI
搜索
发现报告
发现数据
发现专题
研选报告
定制报告
VIP
权益
发现大使
发现一下
行业研究
公司研究
宏观策略
财报
招股书
会议纪要
稀土
低空经济
DeepSeek
AIGC
智能驾驶
大模型
当前位置:首页
/
其他报告
/
报告详情
市前速递:本港7月份出口跌半成
2016-08-26
致富证券
劣***
你可能感兴趣
市前速递本港2月零售额跌逾半成
致富证券
2017-03-31
市前速递:本港7月份零售额升4%
致富证券
2017-08-30
市前速递:恒指3月回升8% 首季仍跌逾半成
致富证券
2016-04-01
市前速递:金管局季报显示港银首季税前盈利跌逾半成
致富证券
2019-06-27
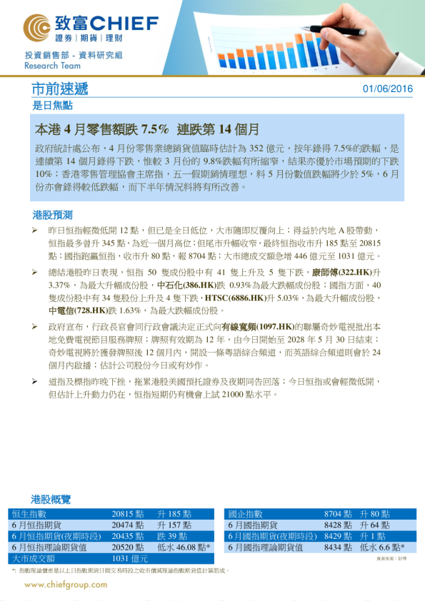
市前速递:本港4月零售額跌7.5%,連跌第14個月
致富证券
2016-06-01