登录
注册
回到首页
AI
搜索
发现报告
发现数据
发现专题
研选报告
定制报告
VIP
权益
发现大使
发现一下
行业研究
公司研究
宏观策略
财报
招股书
会议纪要
稀土
低空经济
DeepSeek
AIGC
智能驾驶
大模型
当前位置:首页
/
其他报告
/
报告详情
视点
2016-08-29
韦剑飞、陈业宝
联储证券
从***
你可能感兴趣
【化工视点】芳烃数据周度观察
国投期货
2025-01-24
【化工视点】芳烃数据周度观察
国投期货
2025-01-03
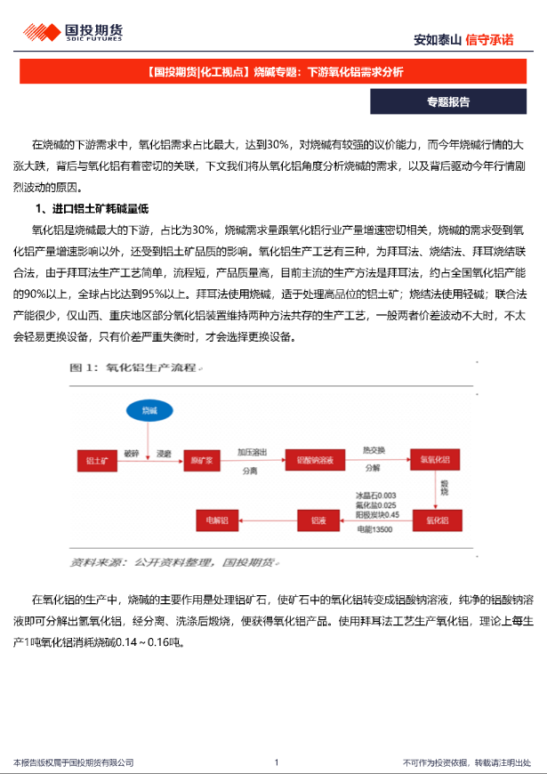
国投期货化工视点:烧碱专题:下游氧化铝需求分析
国投期货
2025-06-10
基金季视点:DeepSeek读季报:Q1公募基金经理季度展望统计解析
国金证券
2025-05-01
【化工视点】芳烃数据周度观察
国投期货
2024-12-06