登录
注册
回到首页
AI
搜索
发现报告
发现数据
发现专题
研选报告
定制报告
VIP
权益
发现大使
发现一下
行业研究
公司研究
宏观策略
财报
招股书
会议纪要
稀土
低空经济
DeepSeek
AIGC
智能驾驶
大模型
当前位置:首页
/
其他报告
/
报告详情
市前速递:深港通将于完成测试后公布启动日期
2016-09-21
致富证券
老***
你可能感兴趣
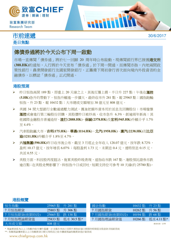
市前速递:传债券通将于今天公布下周一启动
致富证券
2017-06-30
市前速递:深港通仍未有开通日期,港股料继续争持
致富证券
2016-11-21
市前速递:深港通或最快于本周公布
致富证券
2016-08-15
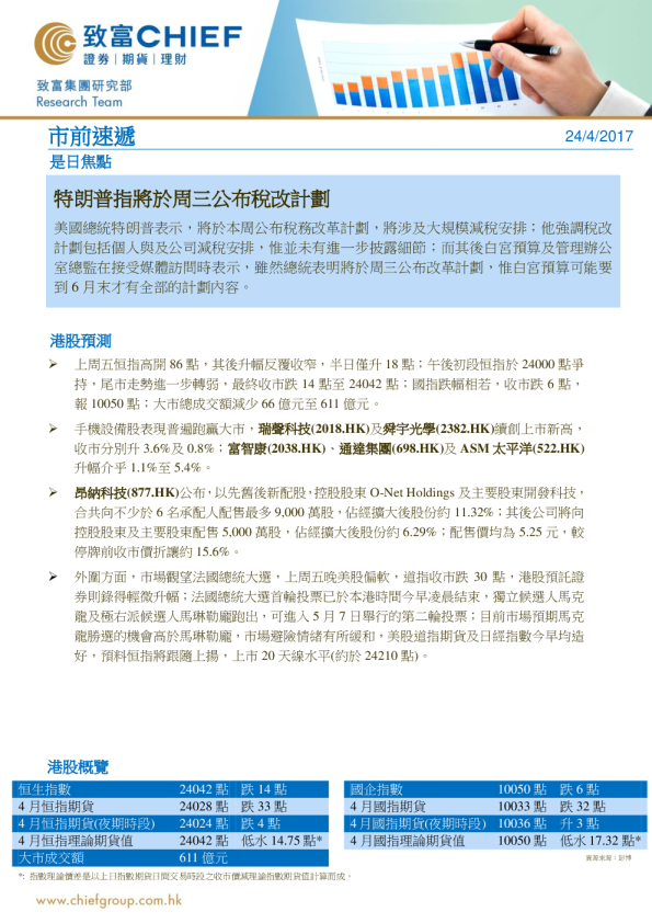
市前速递:特朗普指将于周三公布税改计划
致富证券
2017-04-24
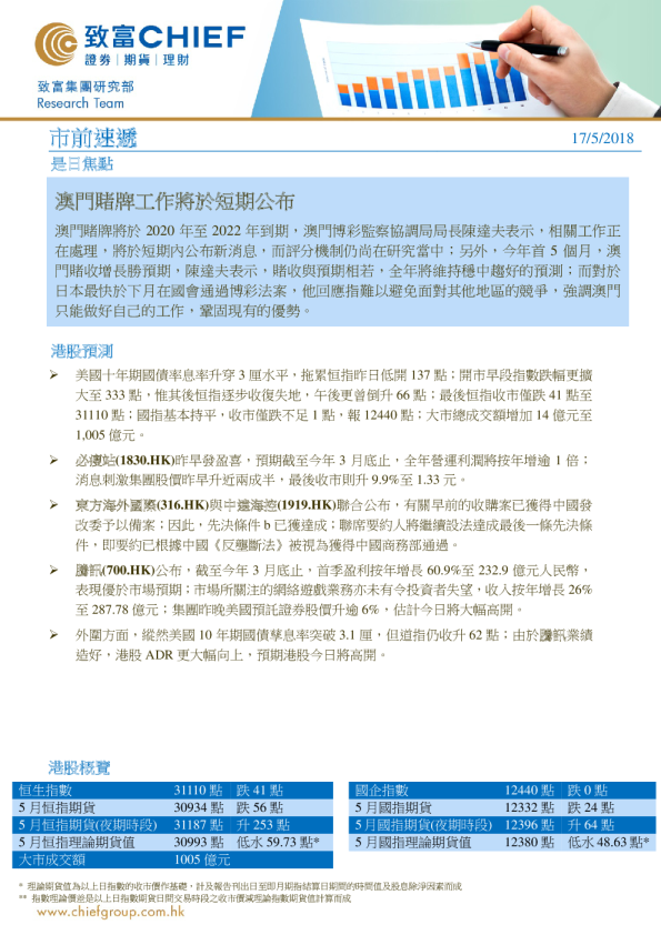
市前速递:澳门赌牌工作将于短期公布
致富证券
2018-05-17