登录
注册
回到首页
AI
搜索
发现报告
发现数据
发现专题
研选报告
定制报告
VIP
权益
发现大使
发现一下
行业研究
公司研究
宏观策略
财报
招股书
会议纪要
海南封关
低空经济
DeepSeek
AIGC
大模型
当前位置:首页
/
其他报告
/
报告详情
市前速递:内地8月工业企业利润增长创三年新高
2016-09-28
致富证券
.***
你可能感兴趣
市前速递:内地央企首三季利润增速为五年新高
致富证券
2017-10-13
2017年8月规模以上工业企业利润数据点评:8月利润增长24%,创近几年新高
华龙证券
2017-09-27
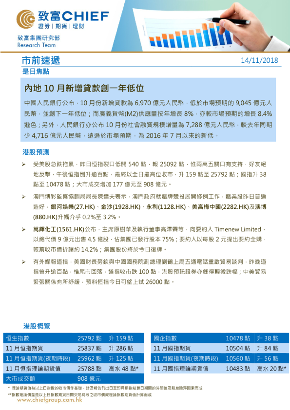
市前速递:内地10月新增贷款创一年低位
致富证券
2018-11-14
市前速递:内地国企今年首7个月利润按年倒退6.5%
致富证券
2016-09-13
市前速递:内地国企今年首5个月利润按年增逾两成半
致富证券
2017-06-27