登录
注册
回到首页
AI
搜索
发现报告
发现数据
发现专题
研选报告
定制报告
VIP
权益
发现大使
发现一下
行业研究
公司研究
宏观策略
财报
招股书
会议纪要
海南封关
低空经济
DeepSeek
AIGC
大模型
当前位置:首页
/
其他报告
/
报告详情
方正中期期货PTA日报
2016-12-30
梁家坤
方正中期期货
巡***
你可能感兴趣
方正中期期货PTA日报
方正中期期货
2019-11-13
方正中期期货PTA日报
方正中期期货
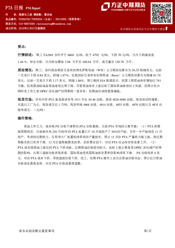
2019-11-07
方正中期期货PTA日报
方正中期期货
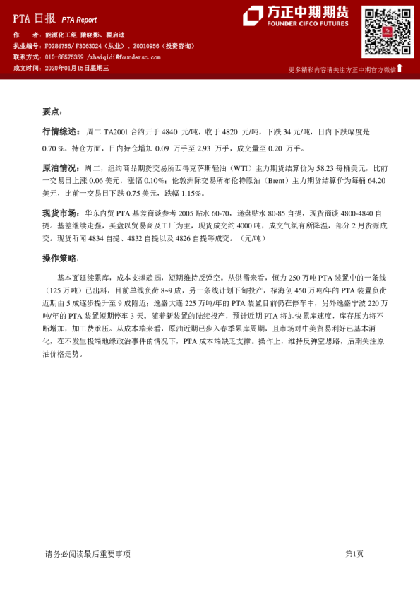
2020-01-15
方正中期期货PTA日报
方正中期期货
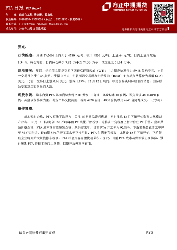
2019-12-13
方正中期期货PTA日报
方正中期期货
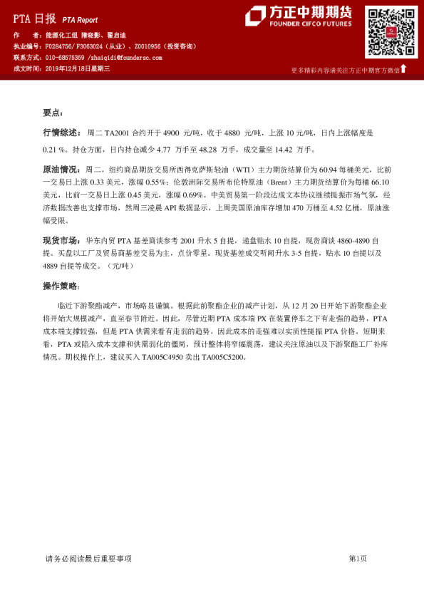
2019-12-18